| 🔥【一键速存】六年级下册数学比例应用典型例题【北师大版】精讲精练!高清PDF+视频解析,秒存秒学,期末冲刺必备神器,立即点击极速下载,吃透重难点,高分不再难! | |
|---|---|
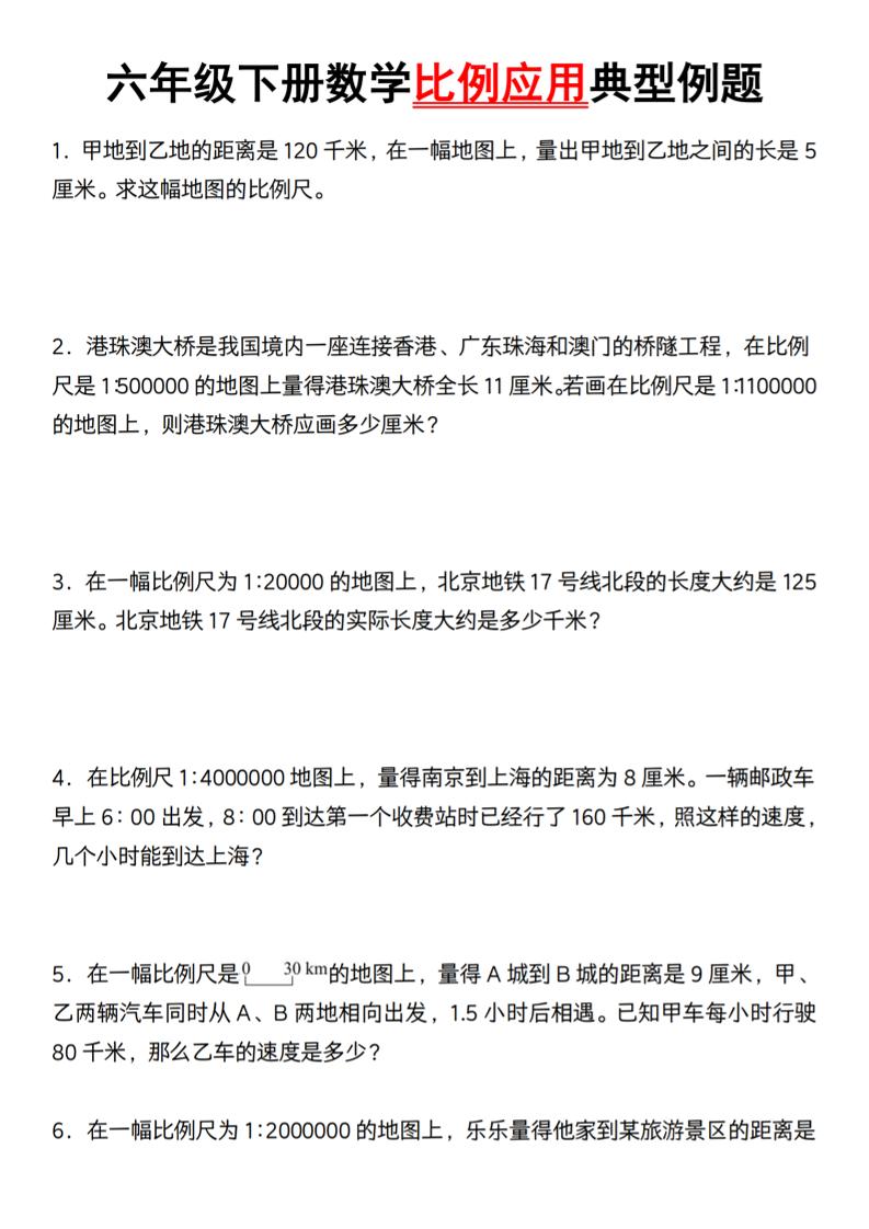
| 六年级下册数学比例应用典型例题(北师大版)——吃透出题逻辑,提分就这么简单! | |
| 资源亮点 | ✅ 北师大版六年级下册数学第4单元比例应用核心考点全覆盖 ✅ 精选12道典型例题(含答案+详细解析步骤),每题配套视频精讲 ✅ PDF一键保存打印,支持手机/平板/电脑随时离线学习 ✅ 彩色思维导图梳理知识结构,秒懂比例解题套路! |
| 典型题型涵盖 | 📌 比例尺计算与图纸绘制(实际距离换算) 📌 按比例分配问题(人数/物品分配实战) 📌 归一归总问题进阶变式 📌 浓度问题、行程问题中的比例应用 📌 配套错题本+易错点归纳,避坑更高效! |
| 🚀【限时福利】北师大六年级比例应用题库免费极速下载!打印刷题,期末稳赢! | |


——预览已结束,还剩12页未读——
当前资源可在小程序中免费下载
开通会员后可免广告无限制下载
全站无水印高清完整文档
无需登录,小程序内可免费下载全站资源
选择适合您的网盘下载方式
© 版权声明
文章版权归作者所有,未经允许请勿转载。
THE END













