| 🔥一键快速保存,六年级下册数学苏教版知识要点汇总!覆盖全册核心考点+重点公式梳理,期末冲刺高效提分!错过再无,快点击下载掌握提分密码! | |
|---|---|
| 一键快速保存,六年级下册数学苏教版知识要点汇总(全册精华版) | |
| 资源亮点 | ✅ 苏教版六年级下册数学全套知识要点浓缩整理 ✅ 含单元重点、难点公式+易错题归纳总结 ✅ 图形与几何、数与代数、统计与概率分模块详解 ✅ 高清可打印PDF版,一键保存随时复习! |
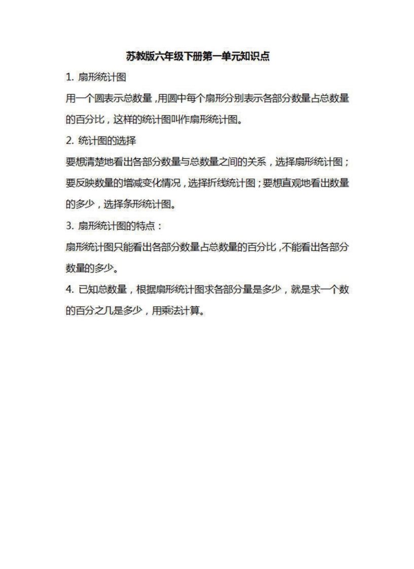
| 内容结构 | 📘 第一单元:负数与百分数突破 📘 第二单元:圆柱与圆锥空间解析 📘 第三单元:比例应用题专项精讲 📘 第四单元:扇形统计图分析技巧 📘 期末总复习:高频考点+易错陷阱全解析 |
| 高效用途 | 📚 期末考前速查手册 📚 课后知识点巩固记忆 📚 家长辅导孩子神器 📚 教师教学备课参考 |
| 🚀【立即一键保存】苏教版六年级数学下册提分秘籍!含单元测试卷+答案解析,迅速提升10分+! | |



——预览已结束,还剩5页未读——
当前资源可在小程序中免费下载
开通会员后可免广告无限制下载
全站无水印高清完整文档
无需登录,小程序内可免费下载全站资源
选择适合您的网盘下载方式
© 版权声明
文章版权归作者所有,未经允许请勿转载。
THE END













