排序
四年级上册语文期末考试押题作文(共10篇)
免费下载四年级上册语文期末考试押题作文(共10篇),PDF可打印格式。精准提炼高频考题,涵盖《我的心爱之物》《我学会了坚持》等经典题型,每篇均附写作思路与评分要点,专为四年级学生期末复...
四年级(下)语文改写陈述句专项复习
免费下载四年级(下)语文改写陈述句专项复习PDF打印版!专为小学语文教师设计的改写训练资料,含真题解析与答题技巧,紧扣句型转换考点,解决学生直接引语转陈述句易错难题,助课堂高效复习。立...
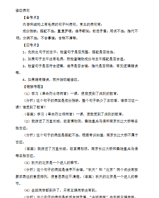
四年级(下)语文1-8单元考点必背
免费下载四年级(下)语文1-8单元考点必背,涵盖全学期核心知识点与高频考点总结。专为四年级学生设计,PDF可打印版支持预习复习双场景使用。解决考前突击难点问题,一键获取完整考点清单。立即...
六年级语文下寒假作业每日一练30天
免费下载《六年级语文下寒假作业每日一练30天》全套PDF打印版!专为六年级学生设计,涵盖基础字词、阅读理解、古诗词积累及写作训练,30天科学梯度练习,助孩子巩固知识、预习新学期、避免假期...
六年级语文下册写字表字帖(40页)拼音笔顺
免费下载《六年级语文下册写字表字帖(40页)拼音笔顺》,包含完整生字表楷书练习模板与标准拼音书写指导。专为六年级学生设计,帮助强化书写规范与笔顺记忆,提升作业书写清晰度。适用于课后复...
六年级下语文(口语交际、交流平台)考点汇总
免费下载《六年级下语文(口语交际、交流平台)考点汇总》,含PDF可打印版。全文系统梳理六年级口语交际核心考点,涵盖情景应对、表达技巧与考试高频题型,专为六年级学生及语文教师设计,助你...
六年级下语文阅读理解+语文园地
免费下载六年级下语文阅读理解与语文园地综合训练PDF,含详细答案解析。精准对标部编版教材,精选经典题型与写作技巧,支持可打印版本,适合期末复习冲刺和家庭自学辅导。立即获取,助力孩子提...
六年级下语文阅读理解答题技巧(小升初)
免费提供《六年级下语文阅读理解答题技巧(小升初)》PDF下载。全文系统拆解小升初阅读题型,归纳5大高分答题公式。专为六年级学生及语文教师设计,解决答题套路混乱、得分不稳定问题。立即掌握...
六年级下语文重点文学常识专项练习
免费下载六年级下语文重点文学常识专项练习PDF版,专为小学六年级学生设计,涵盖古诗、文学名著、作家作品等高频考点,含答案解析与记忆技巧。助力期末复习冲刺,帮助孩子快速掌握必考文学常识...
六年级下语文谚语、名言警句填空题
免费下载六年级下语文【谚语、名言警句填空题】PDF练习册。含60道精选填空题,详解答案与答题技巧,专为小学六年级学生设计,帮助强化古诗文积累与应试能力,提高语文素养。限时获取完整版,助...









