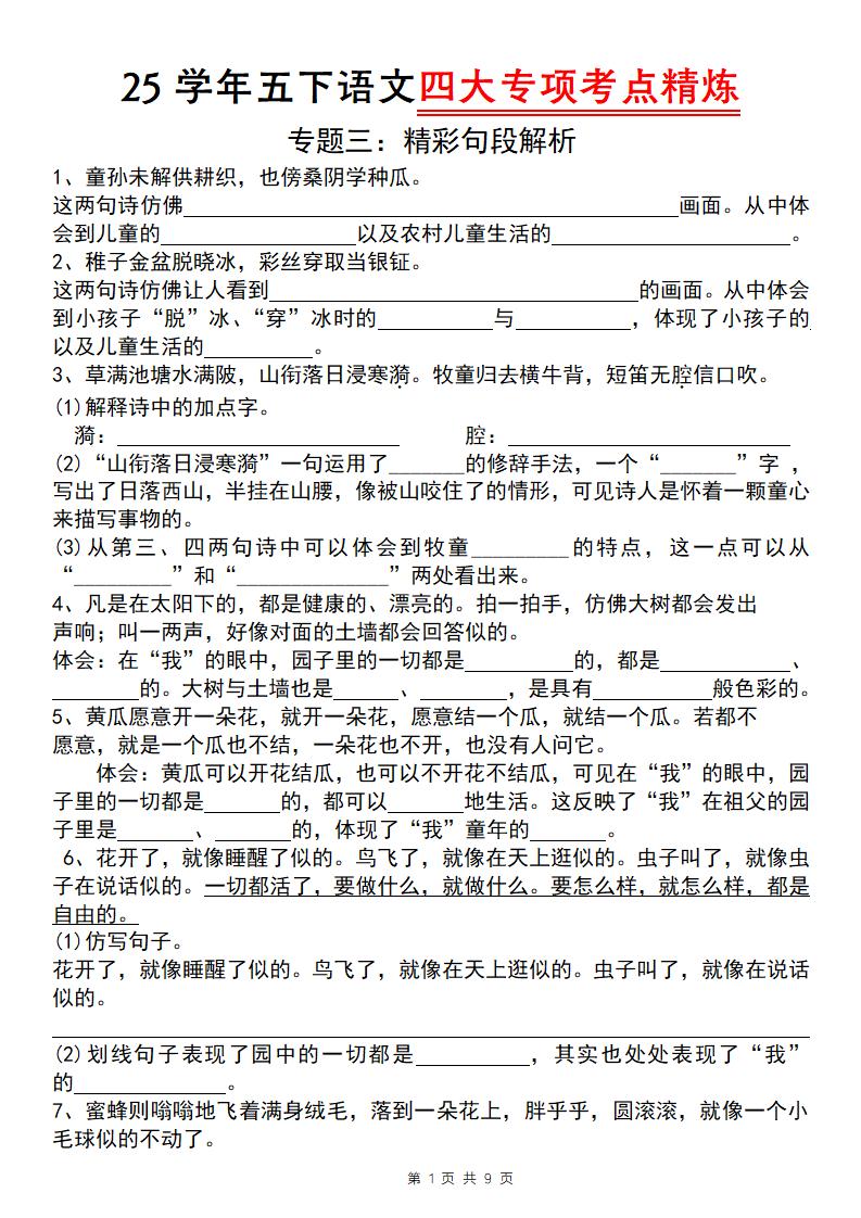
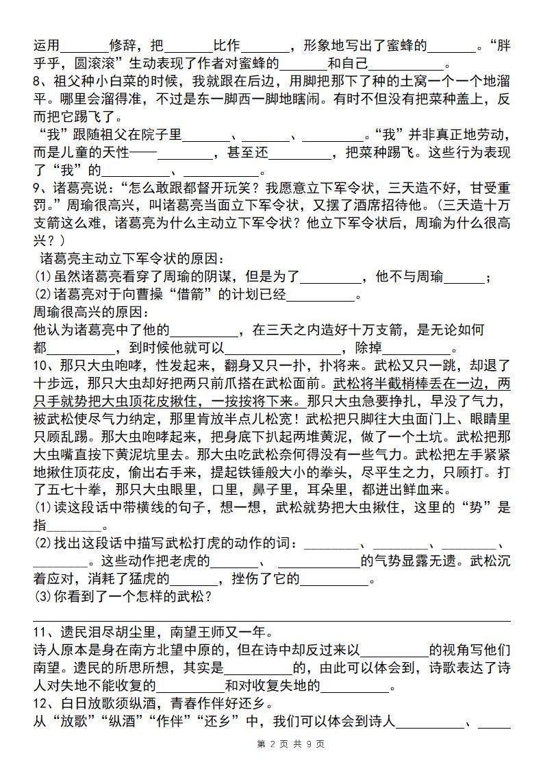
| 专题三:精彩句段解析(五下语文四大专项考点精炼) |
| 用途 |
| 聚焦句段内部的逻辑结构、语言特色及深层内涵,帮助学生打通“字-词-句-段”的理解链,为阅读理解与写作表达打牢基础,契合2025新课标中“语言建构与运用”的核心素养培养目标。 |
| 特点 |
| 侧重典型句段(如修辞手法句、描写精彩句、哲理凝练句)的深度拆解,结合非连续性文本与常规文本对比阅读,强化语境分析能力;题型覆盖赏析、仿写、扩展等经典类型,突出“对应教材-拓展迁移-综合运用”的梯度训练。 |
| 价值 |
| 通过句段解析提升语感,培养“由形式到内容再到主旨”的系统分析思维,避免碎片化学习;是衔接文本阅读与写作输出的关键桥梁,能直接提升孩子在现代文阅读题中的得分率。 |
| 家长心态与引导技巧 |
| 家长易焦虑“孩子学不透”,需明确句段解析不是“逐句翻译”,而是“抓核心、理脉络、多思辨”;引导时可从小处入手(如抓关键词理解手法),从“字体形式-语言内容-表达主旨”三层次递进,避免机械刷题,注重方法迁移,帮孩子建立“读句段-析手法-悟表达”的思维路径。 |


——预览已结束,还剩7页未读——
当前资源可在小程序中免费下载
开通会员后可免广告无限制下载
全站无水印高清完整文档
无需登录,小程序内可免费下载全站资源
选择适合您的网盘下载方式
© 版权声明
文章版权归作者所有,未经允许请勿转载。
THE END













