排序
【高清12页整理】六上数学计算专题:看图列式(含答案)
高清12页六上数学计算专题看图列式(含答案)📥 一键极速下载!图解+习题+解析全收录,手把手教你轻松突破计算难关,小学冲刺高分必备神器,错过再无!立即点击获取高效学习资源! 高清12页整理...
【29页完整版】一年级数学专题满分特训练习卷(通用版)
🔥一键秒存,全年通用版一年级数学满分特训卷29页完整PDF!每日一练稳拿100分,精准提升计算与应用能力,家长教师速速收藏省心辅导! 【29页完整版】一年级数学专题满分特训练习卷(通用版) —...
【8页完整版】专题三 词语运用
🔥一键快速保存,限时领取!《专题三 词语运用》8页完整精华版PDF下载,精炼考点+真题解析,助你高效突破词语题瓶颈!📚立即点击,抢先锁定高频考点与答题技巧! 【8页完整版】专题三 词语运用 ...
【10页完整版】四(上)语文修改病句专题训练.pdf
✨一键快速保存,四年级上册语文修改病句专题训练PDF(10页完整版)下载即学!精准分类+详细解析,助娃吃透难点,作业/考试不再丢分!点击立即获取高效提分资料⬇️ 【10页完整版】四(上)语文...
【8页完整版】一(上)语文【看图写话】专题训练
一键快速保存,8页高清看图写话专题训练(一年级上册)!图文并茂+步骤解析,写作入门轻松上手!点击立即下载,让孩子语文能力突飞猛进! 【8页完整版】一(上)语文【看图写话】专题训练(可打...
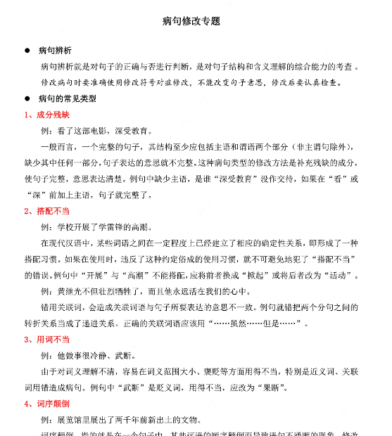
【8页完整版】四(上)语文病句修改专题
✨一键快速保存,四年级上册语文病句修改专题(8页完整版)全收录!精准分类解析+实战训练题库,小学生高效提分必备,错过再无!立即点击获取PDF高清文档,助孩子轻松攻克病句难关!📚 【8页完...
【59页完整版】《语文期末考点梳理专题特训名篇名句默写》
✨一键极速下载,59页《语文期末考点梳理专题特训名篇名句默写》完整版!精准覆盖常考名句,附带高频易错解析,助你零失误速记必背篇目!点击保存,期末冲刺就该这么高效! 《语文期末考点梳理...
【8页新版】【小升初】语文总复习专题知识归纳与训练.3、词语分类【高清完整版】
一键保存精准小升初语文总复习!8页专题《词语分类》高清完整版,拿走即学,备考效率直线上升!点击快速下载,高分轻松拿稳! 小升初语文总复习专题:词语分类【高清完整版】(8页新版精编) 资...
【15页新版】小升初复习,小学数学应用题专题分类大全【高清完整版】
🔥一键快速保存!小学数学应用题专题分类大全(高清完整版)📚15页精炼总结,小升初冲刺必备神器!每天刷10道,吃透重难点,高分轻松拿!限时免费下载,错过再无! 【15页新版】小升初复习,小...
【15页新版】小升初择校数学专题–巧求分数【高清完整版】
🔥一键快速保存,全面掌握小升初择校数学专题——巧求分数高清资源!15页精炼内容,精准突破得分点,备考冲刺神器,错过再无!立即点击,一键获取高分秘籍! 【15页新版】小升初择校数学专题--...










