| ✨一键快速保存,二上语文短文阅读练习30篇电子版免费领取!🔥30篇精选阅读题,扫码即下,秒懂答题技巧,小学二年级提分神器,家长教师速存备用!⏩点击立即下载,让孩子阅读能力暴涨!📚限时免费,速度保存不等待! | |
|---|---|
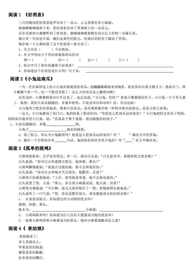
| 二上语文短文阅读练习30篇(带答案解析)电子版PDF一键下载 | |
| 资源亮点 | ✅ 30篇精选短文阅读题,紧扣二年级上册语文教材单元主题 ✅ 每篇含【标准答案+详细解析】,帮助孩子理解答题思路 ✅ 排版清晰大字版,扫码一键保存下载,支持横竖屏阅读 ✅ 适合课堂练习、家庭作业、期末复习同步使用 |
| 内容结构 | 📘 选材涵盖:童话故事、科普小文、日记片段、寓言古诗 📘 题型丰富:填空、判断、问答、连线、理解表达 📘 每篇3~5题,难度梯度设置,循序渐进提升能力 |
| 高效使用 | 📍每日一练,15分钟提升阅读理解力 📍配套答案解析,家长辅导无压力 📍可打印装订成册,纸质阅读更护眼 📍支持微信/QQ/网盘一键保存,随时随地学习 |
| 🚀限时福利!点击“立即下载”保存30篇练习,二年级阅读满分就靠它!⏳每日仅前100名可免费获取电子版PDF | |

————预览已结束,还剩9页未读————
当前资源可在小程序中免费下载
开通会员后可免广告无限制下载
全站无水印高清完整文档
无需登录,小程序内可免费下载全站资源
选择适合您的网盘下载方式
© 版权声明
文章版权归作者所有,未经允许请勿转载。
THE END













