| 🔥一键快速下载,青岛63版数学三年级下册第五单元《长方形和正方形的面积》综合能力检测卷✅!高清完整版试卷+详细答案解析,抢先一步掌握面积计算核心技巧,让学习效率直飞提升!点击立即保存,备考冲刺必备神器不容错过! | |
|---|---|
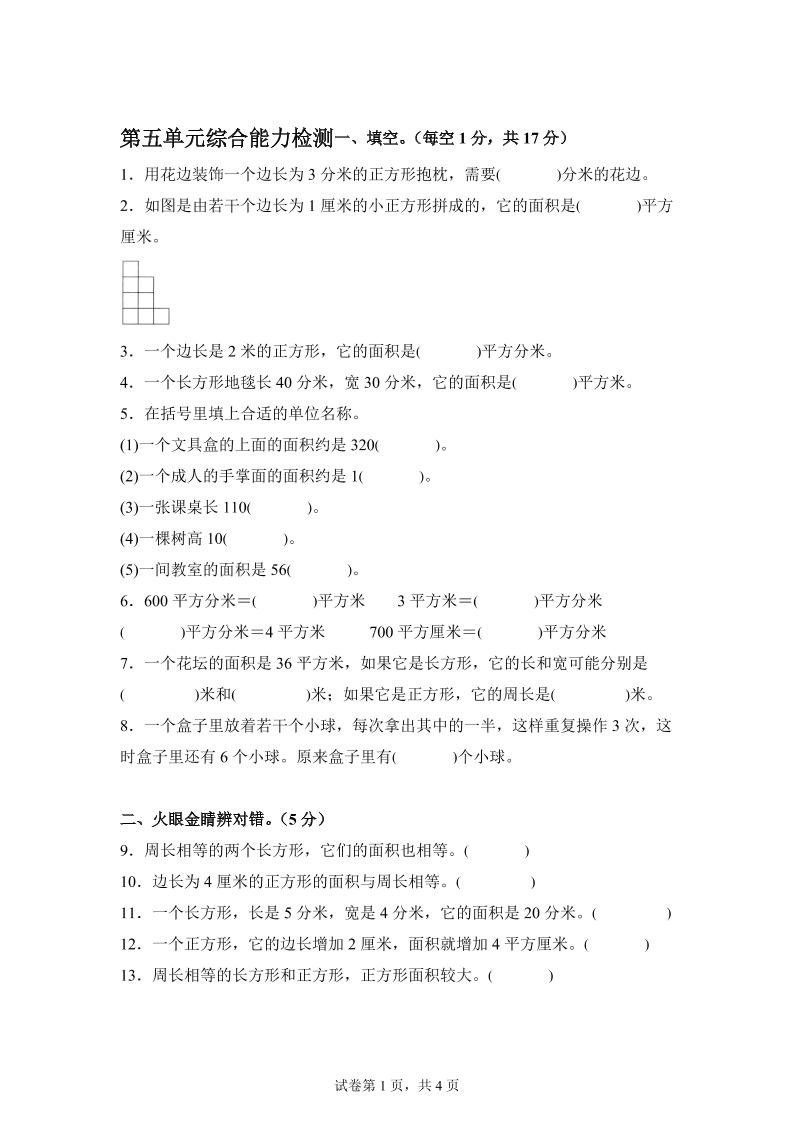
| 青岛63版数学三年级下册第五单元《长方形和正方形的面积》综合能力检测卷(附答案详解) | |
| 资源亮点 | ✅ 人教版同步精编,专为青岛63版三年级设计 ✅ 含单元基础题+拓展提升卷,双层训练巩固面积概念 ✅ 高清可打印PDF版,一键保存随时刷题 ✅ 答案解析详尽,步骤清晰,适合自学与家长辅导 |
| 内容结构 | 📌 判断题:面积单位换算辨析 📌 填空题:长宽与面积关系公式应用 📌 计算题:长方形与正方形面积直接求解 📌 解决问题:生活场景应用题(如地砖铺设、围栏长度) 📌 综合拓展:组合图形面积拆分与思考 |
| 适用对象 | 👉 青岛地区三年级学生课后同步练习 👉 家长辅导孩子掌握面积公式入门 👉 教师作为单元测试卷教学参考 👉 暑期预习或学期总复习强助攻 |
| 🚀限时免费下载!点击保存,秒拿高清检测卷+答案解析,助力孩子面积计算满分起步! | |


——预览已结束,还剩13页未读——
当前资源可在小程序中免费下载
开通会员后可免广告无限制下载
全站无水印高清完整文档
无需登录,小程序内可免费下载全站资源
选择适合您的网盘下载方式
© 版权声明
文章版权归作者所有,未经允许请勿转载。
THE END













