| 用途与定位 | 本检测卷为2025年部编版一年级下册语文第一单元配套拔尖测试工具,聚焦教材中《古诗三首》(含《夜来风雨声》)等核心内容,定位“诊断-提升”双效检测:既通过梯度化题目(基础字词巩固→诗意理解→迁移表达)精准定位学生阶段性学习水平,又突出课标强调的“语言运用”“思维能力”等核心素养,助力教师动态调整教学策略,为学生语文学习进阶提供数据支撑。 |
|---|---|
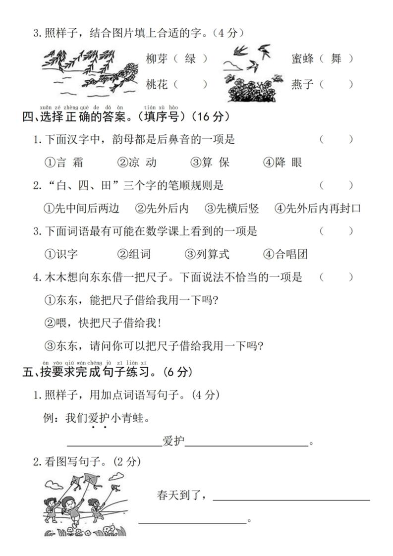
| 内容特点 | 题目设计遵循2025新课标“学过迁移”要求,采用“基础巩固+情境应用”分层模式:字词题融合生活场景(如用“风雨声”描述自然现象),诗意理解题通过角色代入(如“小诗人,想一想你此刻的心情”)强化文本关联,拓展题设置开放表达空间(如“你听过哪些有趣的雨声?”),既压实教材知识点,又培养语言逻辑与创造性表达能力。全卷5页含答案,便于即时核对与深度分析。 |
| 价值意义 | 对学生:通过检测明确“识字、理解、运用”的薄弱环节(如多音字“舍”在不同语境中的读音辨析),实现“以测促学”的精准提升;对教师:5页多维度数据可辅助分析单元教学成效,针对性强化《古诗》类课文的教学策略(如古诗意境创设、文化拓展);对学科:贴合新课标“活学活用”的评价导向,减少机械练习,推动语文学习从“知识记忆”向“素养内化”转型。 |
| 家长支持要点 | 家长需避免“分数至上”焦虑,重点关注检测中暴露的“学习过程问题”(如读诗时能否联系生活画面、提问时是否积极思考)。建议配合教师分析错题,引导孩子用“诗配画”(如画出“风雨声”的场景)、“故事接龙”(延续诗境编小短文)等方式深化理解,将“拔尖”转化为“持续的成长动力”,而非短期竞争目标。 |


——预览已结束,还剩3页未读——
当前资源可在小程序中免费下载
开通会员后可免广告无限制下载
全站无水印高清完整文档
无需登录,小程序内可免费下载全站资源
选择适合您的网盘下载方式
© 版权声明
文章版权归作者所有,未经允许请勿转载。
THE END












