| 项目 | 说明 |
|---|---|
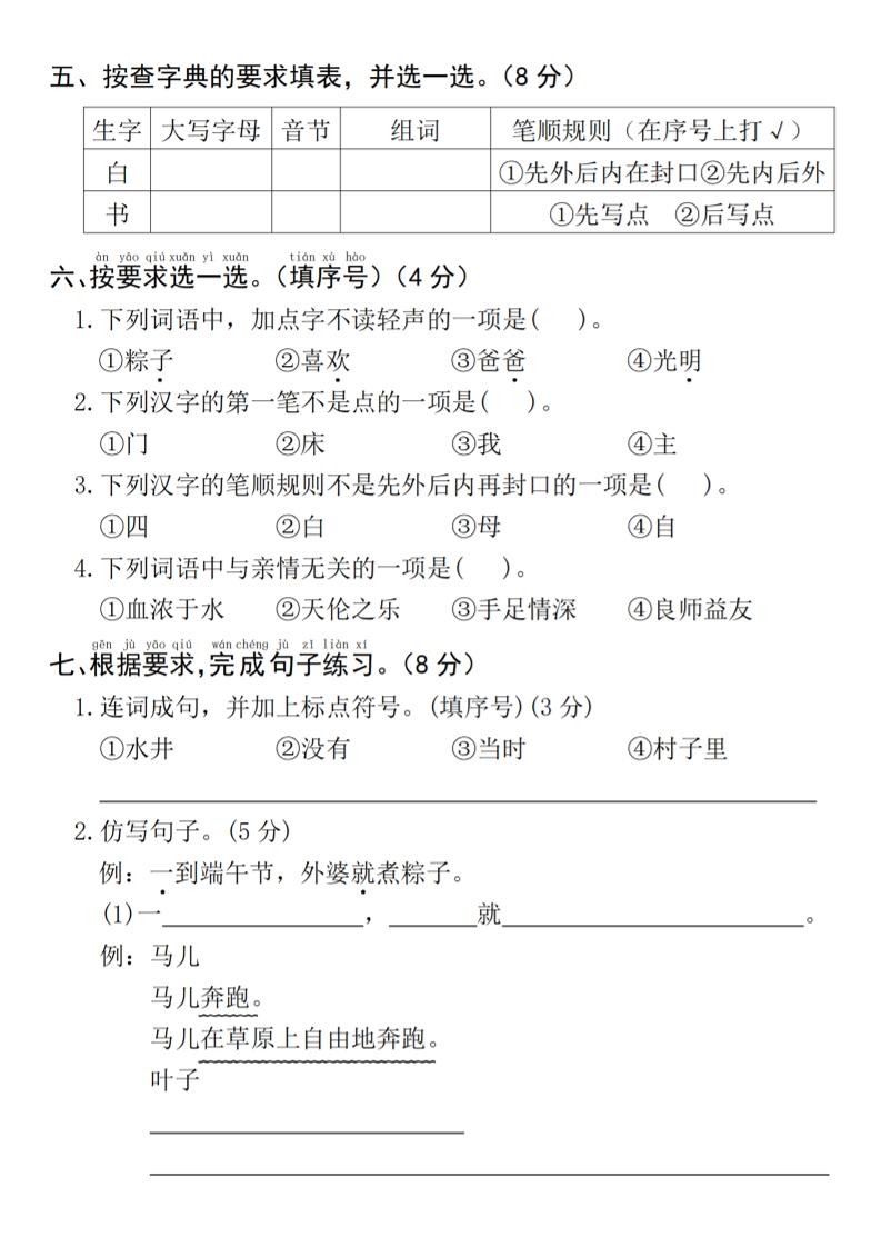
| 用途 | 作为2025年春季 HA 一(下)语文期中阶段的重要测评工具,主要用于检测学生对字词积累、阅读理解(如课内短文+课外“校园秋景”观察记录)、语言运用(仿写“风景解说词”)等核心素养的掌握情况;家长可通过批改/学生复盘,精准定位“看图写话”“古诗赏析”等薄弱环节,辅助调整日常辅导重点。 |
| 特点 | 紧扣2025新课标“语言文字积累与梳理”“实用性阅读与交流”学习任务群,以“风景”为主题情境贯穿全卷(如阅读题含社区银杏林赏析文、课后题设置“为校园文化墙配配文”实践任务);题型覆盖基础字词、课文关联阅读、创意写作三大模块,难度呈阶梯式设计(第一页基础巩固,第二页能力提升,第三、四页综合应用),既查知识也练思维。 |
| 价值 | 真题具备“高仿真”特质,其命题逻辑、材料选取及考查重点与实际期中考试高度一致,能有效帮助教师把握教学成效,优化后半学期复习策略;对学生而言,通过限时训练可提升答题规范(如阅读题分点作答)、优化思维逻辑(如“景物描写手法分析”需结合课文例子),在“学-练-改”闭环中夯实语文基础,为“语言建构”“审美创造”等核心素养发展打牢地基。 |
| 家长心态与技巧 | 家长需避免“唯分数论”,应重点关注试卷对“新课标落地情况”(如“实用性阅读”是否渗透日常场景)和“学习习惯培养”(是否引导孩子用“观察-记录-总结”方法处理风景类阅读材料)的检验。批改时可鼓励针对错题整理“风景描写词汇库”(如“火红的枫叶、金黄的稻田”),并引导孩子模仿试卷中的“解说词”进行短写作,将测评转化为实践能力提升的契机。 |


——预览已结束,还剩2页未读——
当前资源可在小程序中免费下载
开通会员后可免广告无限制下载
全站无水印高清完整文档
无需登录,小程序内可免费下载全站资源
选择适合您的网盘下载方式
© 版权声明
文章版权归作者所有,未经允许请勿转载。
THE END













