| 🔥小升初语文必考字音字形,一键快速下载!数万真题分类汇编,精准攻克基础难关,扫码即存,拿走不谢,备考效率直线上升! | |
|---|---|
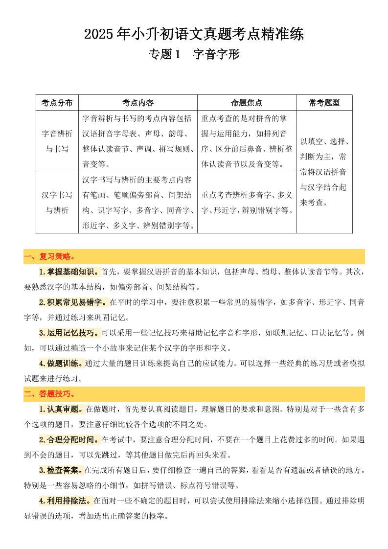
| 一键快速下载!小升初语文真题分类汇编:专题1 —— 字音字形全突破 | |
| 资源亮点 | ✅ 真题全覆盖:全国多地区小升初真题按字音、字形分类汇总 ✅ 一键秒存:高清可打印PDF,支持极速下载与一键保存 ✅ 考点精准:涵盖易错多音字、形近字、音近字高频陷阱 ✅ 配套解析:每题附有详细答案与易错点标注,复习更高效! |
| 内容结构 | 📘 字音专项:多音字辨析+常见拼音错误+方言干扰纠正练习 📘 字形专项:形近字对比+同音异形字+错别字修改实战题 📘 模拟测试卷:3套冲刺训练 + 答案详解 📘 名师注解:重点标注易混淆字词,记忆不再混淆! |
| ⏰ 限时免费获取!小升初字音字形提分神器 → 一键下载,立即刷题巩固! | |


——预览已结束,还剩9页未读——
当前资源可在小程序中免费下载
开通会员后可免广告无限制下载
全站无水印高清完整文档
无需登录,小程序内可免费下载全站资源
选择适合您的网盘下载方式
© 版权声明
文章版权归作者所有,未经允许请勿转载。
THE END












