| ⏰ 三下苏教版数学第四单元测试卷免费下载!一键保存高清版,秒拿冲刺高分必备卷,助孩子轻松冲刺满分!点击立即下载,拿高分就这么简单! | |
|---|---|
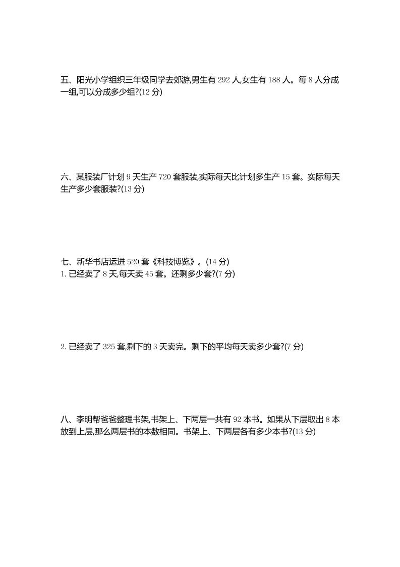
| 三下苏教版数学第四单元测试卷 – 标准答案版(可一键下载打印) | |
| 资源亮点 | ✅ 精准对应苏教版三年级下册第四单元教学目标 ✅ 含单元测试卷A卷、B卷及标准答案解析 ✅ 高清可打印PDF格式,一键保存随时复习 ✅ 典型错题+易考重难点归纳,突击提分快人一步! |
| 内容结构 | 📘 口算与应用题强化训练 📘 位置与方向知识点检测 📘 两位数乘两位数计算专项 📘 综合提升卷(含拓展思维题) 📘 详细参考答案+评分标准 |
| 适用人群 | 👉 三年级学生课后巩固 👉 家长辅导孩子冲刺满分 👉 教师备课组卷精选真题 👉 培训机构速用复习提纲 |
| 🚀 限时免费下载三下苏教数学第四单元测试卷!一键直达高清源文件,备考冲刺不再愁! | |


——预览已结束,还剩2页未读——
当前资源可在小程序中免费下载
开通会员后可免广告无限制下载
全站无水印高清完整文档
无需登录,小程序内可免费下载全站资源
选择适合您的网盘下载方式
© 版权声明
文章版权归作者所有,未经允许请勿转载。
THE END













