| ✨ 一键快速保存,全面掌握北师四下数学专题05!图形分类与三角形分类专项练习卷,精准巩固知识点,助你轻松提分,快点击获取高清电子版! | |
|---|---|
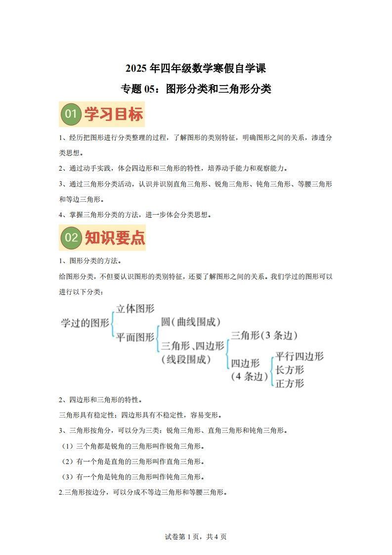
| 【课时】北师四下数学专题05图形分类和三角形分类练习卷(可打印PDF版) | |
| 资源亮点 | ✅ 北师大四年级下册数学第5专题权威练习 ✅ 图形分类与三角形分类双重专项训练 ✅ 高清可打印PDF格式,一键保存随时复习 ✅ 含答案详解与错题归纳,效率翻倍! |
| 内容优势 | 🔹 图形识别与按特征分类阶梯训练题 🔹 三角形按边/角分类判断与画图练习 🔹 易错点专项突破,典型例题解析 🔹 匹配教材课时进度,适合课堂巩固或家庭作业 |
| 使用场景 | 📘 课后同步复习强化薄弱项 📘 单元测试考前冲刺刷题 📘 教师备课精选专项练习题库 📘 家长辅导孩子图形认知神器 |
| 🚀 限时0元下载!北师数学第5专题提分卷—图形与三角形分类核心训练,立即保存,打印即练! | |


——预览已结束,还剩8页未读——
当前资源可在小程序中免费下载
开通会员后可免广告无限制下载
全站无水印高清完整文档
无需登录,小程序内可免费下载全站资源
选择适合您的网盘下载方式
© 版权声明
文章版权归作者所有,未经允许请勿转载。
THE END













