| ⚡一键秒存!2025地理会考易错知识点80道精编汇总📚,高频陷阱全解析,扫码即下,冲刺满分必备神器!速领不等待! | |
|---|---|
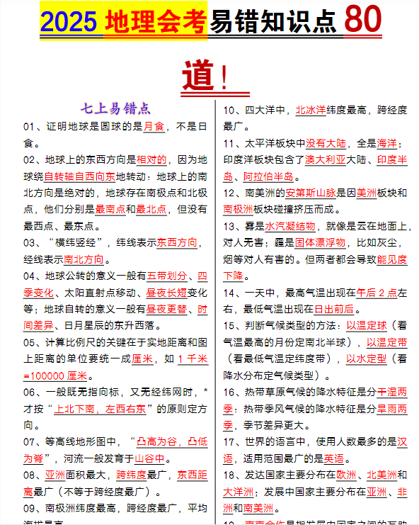
| 2025地理会考易错知识点80道(附答案解析) | |
| 核心亮点 | ✅ 精准锁定80大易错点,针对性破除考试盲区! ✅ 按题型与考点分类,快速定位薄弱点,复习效率翻倍! ✅ 含完整答案+错因分析,一键下载高清版,手机电脑随时学! ✅ 依据2025最新考纲精校,考前冲刺必刷,命中率直逼真题! |
| 为什么选择这份资料 | 🎯 80道精选易错题,覆盖地图判读、气候成因、板块运动等高频误区 📊 图文结合+思维导图梳理,理解记忆更牢固 🔥 会考命题趋势深度剖析,避开出题人陷阱,避免重复失分 💡 每题配“避坑指南”,一键保存错题本,考前反复强化 |
| 适用人群 | 2025届初中毕业生 一轮复习查漏补缺学生 地理教师备课辅助工具 家长辅导孩子快速上手 |
| 🚀 限时免费领取!点击立即下载2025地理会考易错80题,错题不再踩雷,高分轻松拿捏! ⚡ | |

无需登录,小程序内可免费下载全站资源
选择适合您的网盘下载方式
© 版权声明
文章版权归作者所有,未经允许请勿转载。
THE END












