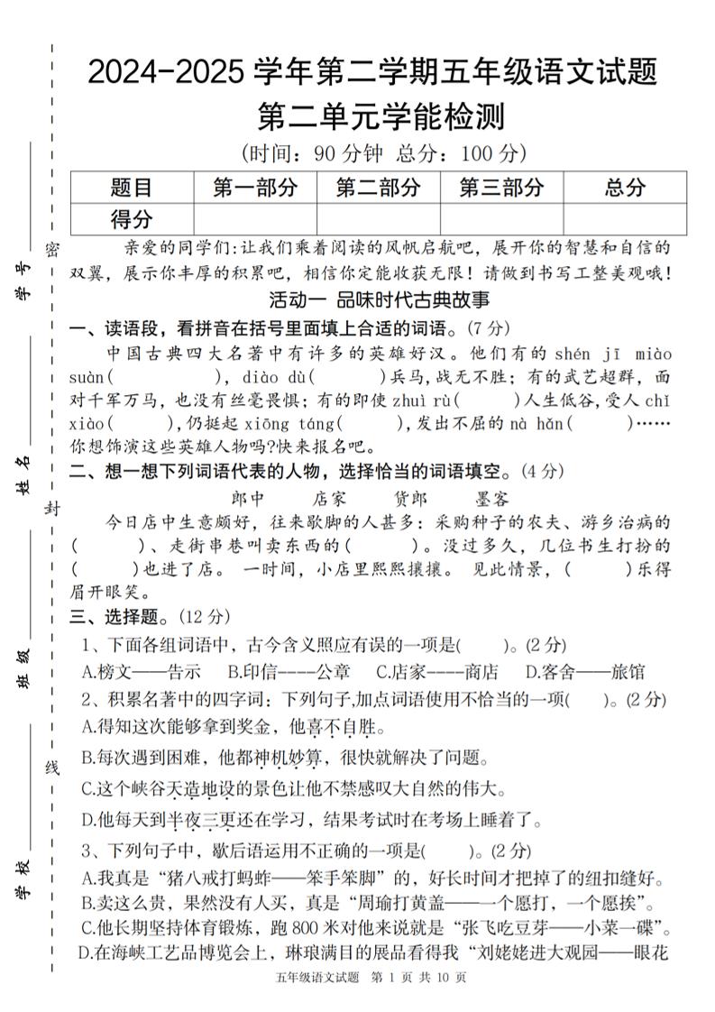
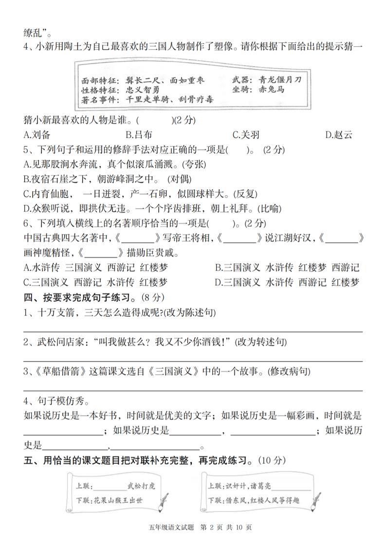
| 2024-2025学年第二学期五年级语文第二单元学能检测卷 |
| 【用途】检测学生本单元语文核心素养(语言建构与应用、思维发展与提升、审美鉴赏与创造、文化传承与理解)的掌握水平,为教师调整教学策略、学生精准补漏提供学情依据,同时通过阶段性检验强化知识衔接,助力语文学习兴趣与习惯的养成。 |
| 【特点】贴合2025新课标要求,题型设计兼顾基础积累与高阶思维——下调查找类题目强化语言类文本(如说明文、散文)的信息提取与逻辑梳理(情境化逻辑链);“微写作+创意表达”模块聚焦文学亲和力培养,引导学生在真实情境中运用语言;分层题设置(基础巩固/能力进阶/拓展探究),兼顾不同学习水平学生需求。 |
| 【价值】对学生而言,检测卷是“学习镜子”,能清晰定位生字词、古诗文背诵、阅读理解等薄弱环节;对教师来说,数据化反馈(如高频错题分布)可优化课堂讲解重点;对家长,通过“知识点-能力项”对照表,能更科学引导孩子,避免盲目刷题,重点关注“语言运用是否得体”“逻辑表达是否严谨”等核心能力提升,保持“鼓励为主、策略指导为辅”的正向引导心态。 |
| 【家长引导技巧】检测后,避免“分数比较”焦虑,可陪孩子分析错题对应的“听说读写”具体能力点(如“议论文论点提炼模糊”),结合单元学习目标(如“抓住关键语句分析人物形象”)制定微计划;对薄弱环节,优先通过生活情境练习(如用“说明方法分析物品”)巩固,多用“这个理解你刚才说得很清楚,如果再加上……会更清楚,试试?”等鼓励式提问,维持学习动力。 |


——预览已结束,还剩8页未读——
当前资源可在小程序中免费下载
开通会员后可免广告无限制下载
全站无水印高清完整文档
无需登录,小程序内可免费下载全站资源
选择适合您的网盘下载方式
© 版权声明
文章版权归作者所有,未经允许请勿转载。
THE END













