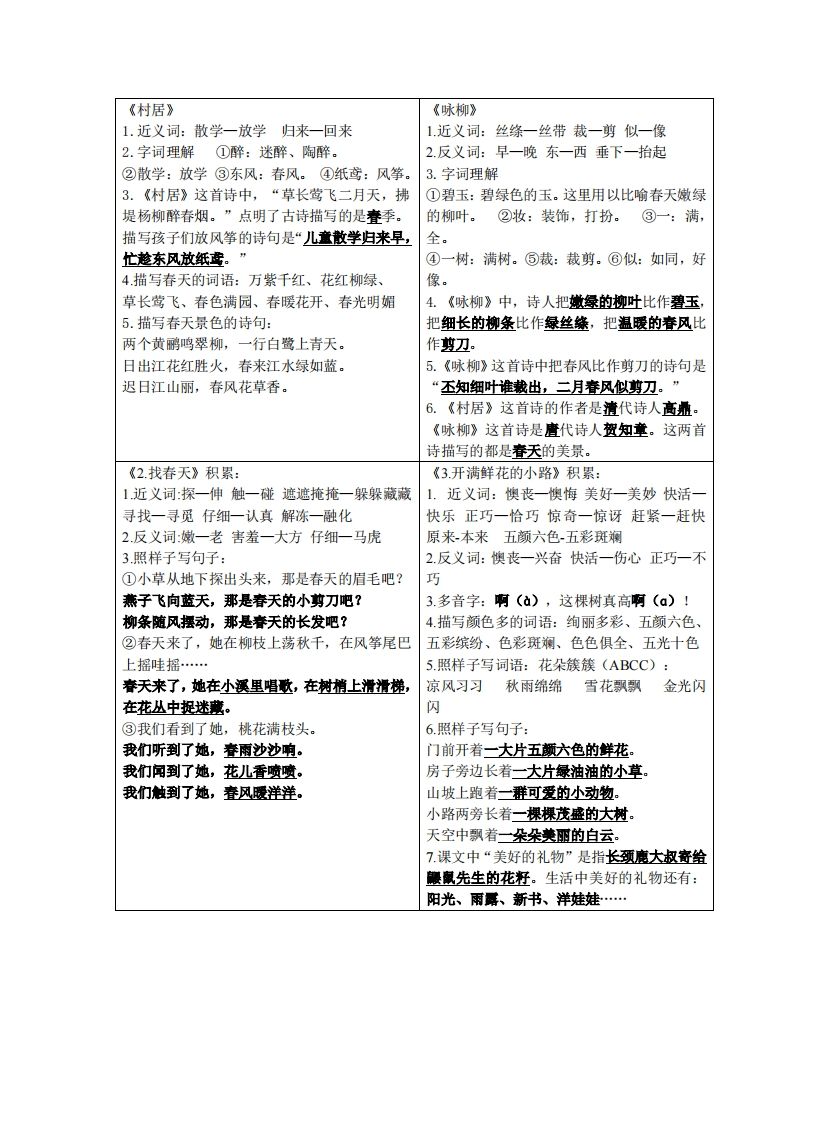
| 一键保存,二年级下语文课课贴同步课堂!高清图文+知识点总结,学习效率翻倍提升!点击快速下载,让孩子领先一步掌握每一课重点难点! | |
|---|---|
| 二年级下语文课课贴:同步课堂全收录,精准辅导轻松拿高分! | |
| 资源亮点 | ✅ 人教版二年级语文下册全册课课贴,每课配套习题+重点笔记! ✅ 高清无水印电子版,一键保存,随时打印复习! ✅ 彩色图文设计,激发学习兴趣,适合课后巩固与预习! ✅ 含单元检测卷+期末复习贴,复习备考一站式搞定! |
| 内容优势 | 📘 课文生字词组全梳理:会认字+会写字+多音字+近反义词 📘 课文中心与结构图解:清晰呈现每课教学目标 📘 课后习题答案详解:家长辅导不费时 📘 好词好句积累卡:写作素材随手摘,提升语文素养 |
| 🚀【二年级下语文课课贴】全套打包下载!高清打印+随学随用,期末冲刺不再愁!立即点击一键保存,掌握课堂核心更轻松! | |



——预览已结束,还剩7页未读——
当前资源可在小程序中免费下载
开通会员后可免广告无限制下载
全站无水印高清完整文档
无需登录,小程序内可免费下载全站资源
选择适合您的网盘下载方式
© 版权声明
文章版权归作者所有,未经允许请勿转载。
THE END













