| 🔥一键快速保存!二年级上册语文期末课文理解填空+早读晚默全汇总!精准复习提分神器,扫码立即下载,期末冲刺必备资料,错过再等一年! | |
|---|---|
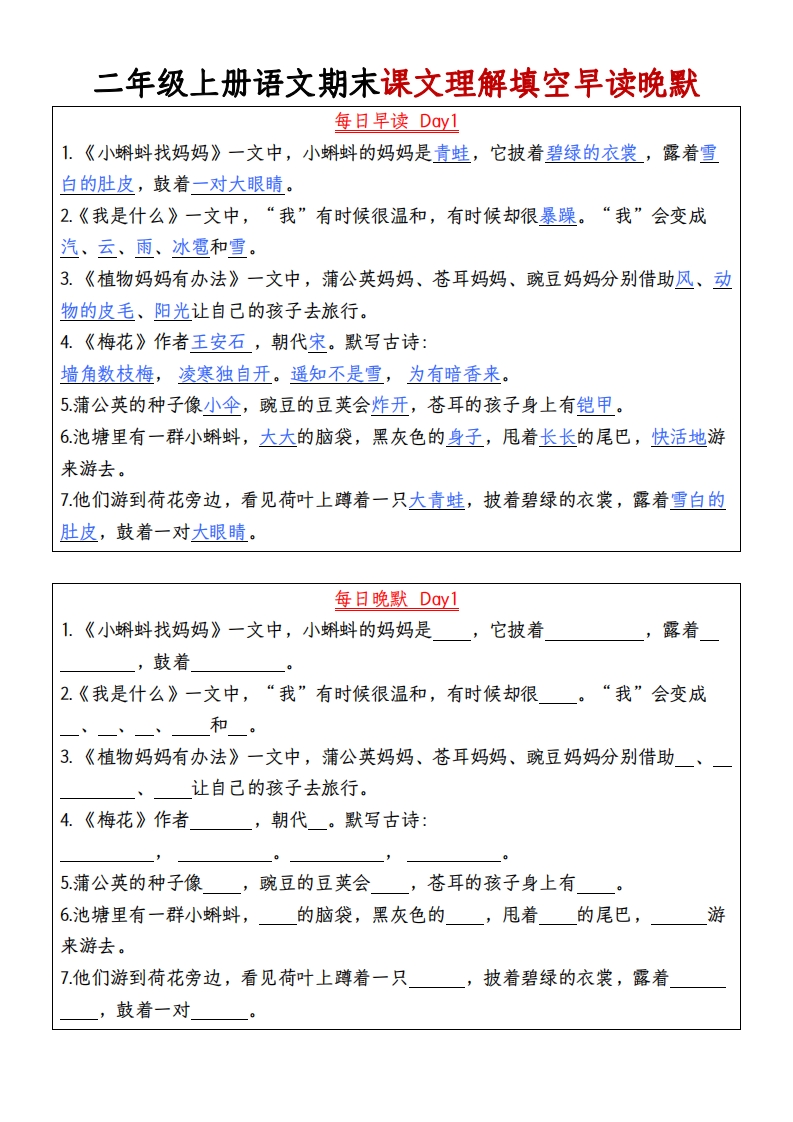
| 二年级上册语文期末必背:课文理解填空 + 早读晚默完整版(可打印) | |
| 资源亮点 | ✅ 同步部编版教材,覆盖全册重点课文 ✅ 含32篇课文理解填空精练,答案详解一目了然 ✅ 早读晚默黄金搭配,原文背诵+默写提示完整整理 ✅ PDF可一键下载打印,支持手机/平板/PC随时学习 |
| 内容优势 | 📘 每一课提炼关键内容:中心思想、人物情感、重点句子理解 📘 填空题型严格对标期末真题,巩固知识点不偏航 📘 早读模板标注节奏与重音,晚默表带空自测,记忆效率翻倍 📘 彩色版+黑白版双格式,适合家庭与课堂使用 |
| 🚀限时免费下载!二年级语文期末冲刺,就靠这本早读晚默+填空专项训练!一键保存,领先一步稳拿高分! | |

——预览已结束,还剩12页未读——
当前资源可在小程序中免费下载
开通会员后可免广告无限制下载
全站无水印高清完整文档
无需登录,小程序内可免费下载全站资源
选择适合您的网盘下载方式
© 版权声明
文章版权归作者所有,未经允许请勿转载。
THE END













