| ⏰ 二下语文寒假预习【背诵】打卡表3页一键保存!高清可打印版每日任务清单,快速下载助孩子高效背诵古诗词+课文重点,抢先打卡赢在开学第一步!限量速存,错过再无! | |
|---|---|
| 二下语文寒假预习【背诵】打卡表3页 – 每日打卡模板,立即快速下载保存打印! | |
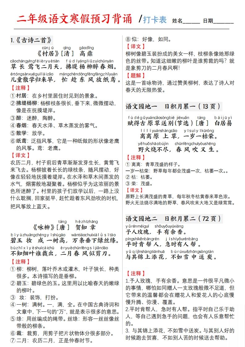
| 核心亮点 | ✅ 3页完整背诵计划表,涵盖课文、古诗、日积月累 ✅ 一键保存高清PDF版,手机/电脑随时查看打印 ✅ 每日打卡任务+进度记录栏,预习效率翻倍 ✅ 家长签字栏+激励评分系统,激励孩子主动完成! ✅ 匹配RJ二下教材内容,严格对应课本背诵任务 |
| 预习价值 | 📘 提前掌握必背古诗词20+篇(如《村居》《找春天》重点句段) 📘 梳理二下课文关键知识点(如《雷锋叔叔你在哪里》《千人糕》背诵要点) 📘 每日15分钟打卡练,告别开学背诵焦虑 📘 可定制添加自定义内容,灵活适应不同版本需求 |
| 🚀 寒假逆袭就靠它!立即一键下载保存,打卡领先人一步! | |


——预览已结束,还剩1页未读——
当前资源可在小程序中免费下载
开通会员后可免广告无限制下载
全站无水印高清完整文档
无需登录,小程序内可免费下载全站资源
选择适合您的网盘下载方式
© 版权声明
文章版权归作者所有,未经允许请勿转载。
THE END













