| 🔥一键快速保存,五年级数学上册核心知识点总结(人教版)!覆盖全册重难点,图文解析+公式归纳,复习效率提升50%!点击立即下载,期末冲刺必备神器,错过再无! | |
|---|---|
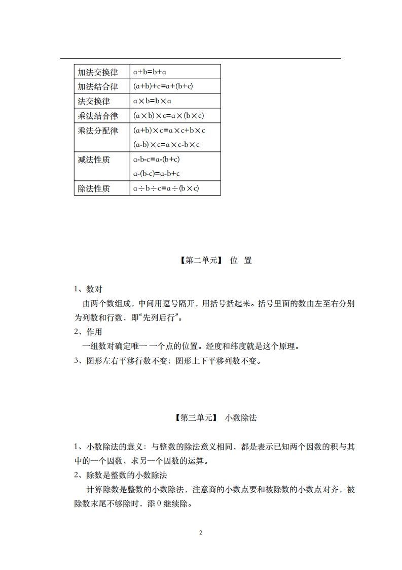
| 五年级数学上册-核心知识点总结(人教版)|精准提炼,期末冲刺必背! | |
| 资源亮点 | ✅ 人教版教材同步,涵盖第一至第五单元全部核心知识点! ✅ 结构清晰:公式定理+典型例题+易错警示三位一体! ✅ 支持一键下载、打印预览、在线阅读,学习自由掌控! ✅ 附单元测试卷及答案解析,边学边练效果翻倍! |
| 内容优势 | 📘 小数乘法与除法:竖式计算技巧、近似值保留策略 📘 简易方程:解法步骤图解,经典陷阱分析 📘 多边形面积:推导公式+组合图形拆分方法 📘 植树问题:线段图解+三种类型全解析 📘 统计与可能性:平均数计算+事件概率判断 |
| 🚀【人教版五年级上册数学提分秘籍】核心知识点一键打包下载!高清可打印,期末高分就靠它!⏩点击保存,立即解锁学霸公式笔记⏪ | |



——预览已结束,还剩3页未读——
当前资源可在小程序中免费下载
开通会员后可免广告无限制下载
全站无水印高清完整文档
无需登录,小程序内可免费下载全站资源
选择适合您的网盘下载方式
© 版权声明
文章版权归作者所有,未经允许请勿转载。
THE END


![七年级下册作文-[第三单元]我也追“星”-我也追“星”叙事作文(精选34篇)-教学网](https://xueke-img.jiaoxuewang.cn/img/ieaM6a76kV4Ac7es6lSmMFvAGgMN5v.jpg)










