| 🔥五升六语文暑假衔接必练!句式变换句子练习一键保存,抢先掌握六上核心语法,高效提升表达力,告别衔接漏洞,下载即用,限时速领! | |
|---|---|
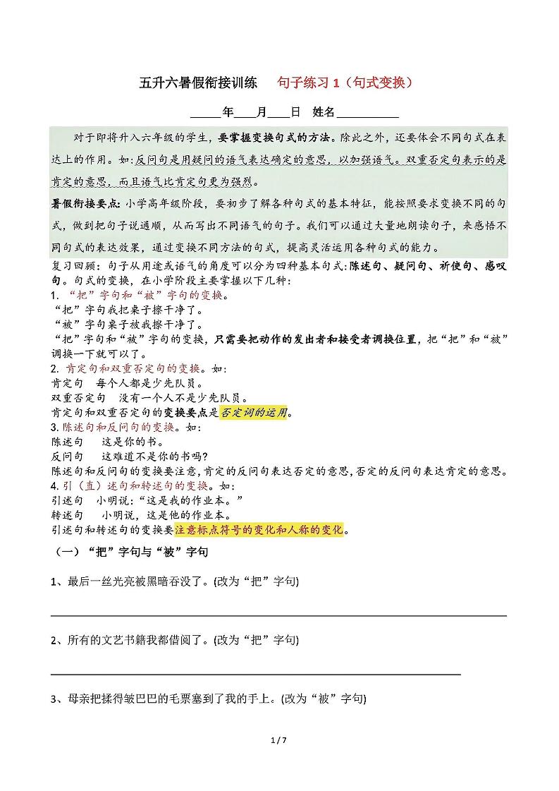
| 五升六语文暑假衔接 · 句式变换专项练习(附答案解析) | |
| 资源亮点 | ✅ 精准对标六年级上册句式训练重点 ✅ 涵盖陈述句→反问句、肯定→否定、直接引语→转述句等高频变换 ✅ 每类句式配经典例题+技巧图解,暑假无缝衔接 ✅ PDF可一键保存打印,支持电脑/平板即时练习 |
| 内容优势 | 📘 20组阶梯式句式转换训练 📘 病句修改专项强化(常见搭配错误、主被动混乱) 📘 仿写高分句式模板(含修辞结构解析) 📘 名校教师精编答案详解,边练边掌握 |
| 适合人群 | 即将升入六年级的学生 暑期补弱强化双升需求 家长辅导孩子句式训练首选 语文教师教学备课参考资料 |
| 🚀 暑假逆袭就差这一步!立即一键下载句式练习册,抢先掌握六上语文核心句型! | |


——预览已结束,还剩8页未读——
当前资源可在小程序中免费下载
开通会员后可免广告无限制下载
全站无水印高清完整文档
无需登录,小程序内可免费下载全站资源
选择适合您的网盘下载方式
© 版权声明
文章版权归作者所有,未经允许请勿转载。
THE END













