| 🔥五下语文期中必考古诗文+日积月累专项填空!一键快速保存,秒拿高清完整版PDF!覆盖全册重点,扫码即下,备考冲刺高效提分,错过再无! | |
|---|---|
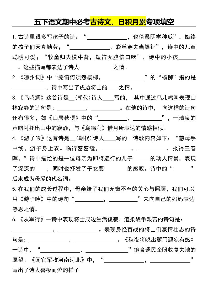
| 五下语文期中必考古诗文、日积月累专项填空(完整版可打印) | |
| 资源亮点 | ✅ 紧扣部编版五下语文教材,期中必考篇目全覆盖! ✅ 日积月累专项填空题,逐句梳理,精准训练! ✅ 配套答案详解+默写范文,一键下载即打印! ✅ 真题+预测双练模式,5天突击稳拿满分! |
| 内容结构 | 📌 古诗文填空:《四时田园杂兴》《稚子弄冰》《闻官军收河南河北》等20首必背古诗 📌 日积月累填空:八字成语、名言警句、传统文化常识全梳理 📌 高频易错字专项训练+易考课文理解填空 📌 附答题技巧口诀表,孩子秒懂秒记! |
| 🚀【极速下载通道】五下语文期中专项密卷!点击「一键保存」立即获取高清完整版,助力孩子冲刺98分! | |


——预览已结束,还剩4页未读——
当前资源可在小程序中免费下载
开通会员后可免广告无限制下载
全站无水印高清完整文档
无需登录,小程序内可免费下载全站资源
选择适合您的网盘下载方式
© 版权声明
文章版权归作者所有,未经允许请勿转载。
THE END













