| 🚀 五下数学知识点读背(通用)全览开启!一键快速下载,口算+公式+专项训练题合集打包带走!零基础也能轻松跟读,边听边记效率翻倍,错过再找太麻烦!立即点击保存这份期末冲刺必备神器! | |
|---|---|
| 资源亮点 | ✅ 五下数学全册核心知识点读背音频📘,支持反复聆听 ✅ 涵盖通用版教材:分数运算、图形面积、简易方程、单位换算等 ✅ 配套电子版读背文本PDF(可一键保存打印) ✅ 重点难点标记+口诀记忆法,助孩子快速掌握数学思维! |
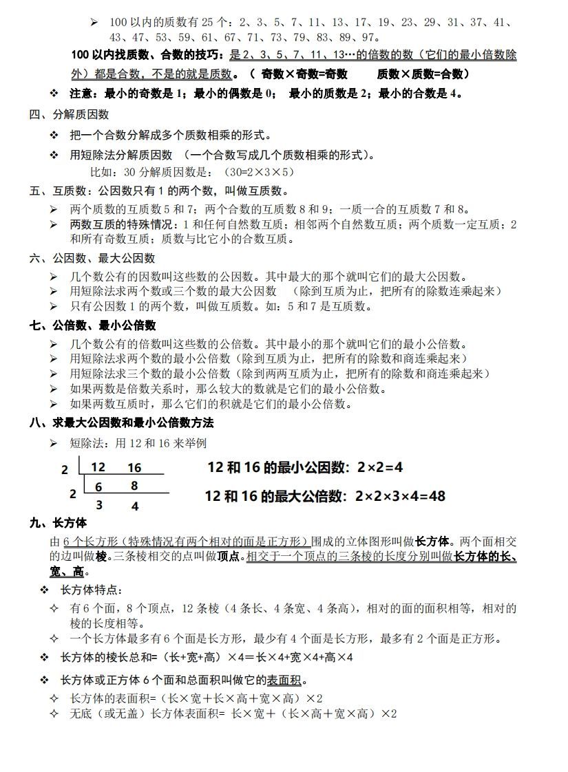
| 内容结构 | 📘 数与代数:因数倍数、小数加减、方程解法 📘 图形与几何:多边形面积、长方体体积计算 📘 统计与概率:简易折线图分析 📘 综合与实践:生活中的数学应用题解析 |
| 适合人群 | 👩🦰 五年级学生(预习/复习) 👩🦰 家长辅导(支持一键下载后离线陪读) 👩🦰 小学教师(课件配套/作业布置) |
| 🎁 限时福利!点击下方立即一键下载五下数学知识点读背全集,边听边记,期末稳拿90+! | |


——预览已结束,还剩2页未读——
当前资源可在小程序中免费下载
开通会员后可免广告无限制下载
全站无水印高清完整文档
无需登录,小程序内可免费下载全站资源
选择适合您的网盘下载方式
© 版权声明
文章版权归作者所有,未经允许请勿转载。
THE END












