| 🔥【秒存秒下】二(下)冀教版数学第一单元测试卷.1 完整版免费下载!高清可打印,扫码即存,助你快速掌握基础知识点,考试冲刺必备神器!限时领取,手慢无! | |
|---|---|
| 二(下)冀教版数学第一单元测试卷.1|高清可打印|一键快速保存 | |
| 资源亮点 | ✅ 最新冀教版教材同步单元测试卷 ✅ 原卷高清排版,无错漏,直接打印使用 ✅ 一键快速保存至手机/电脑,随时随地复习备考 ✅ 含答案详解版与纯试题版,双版本自由选择! |
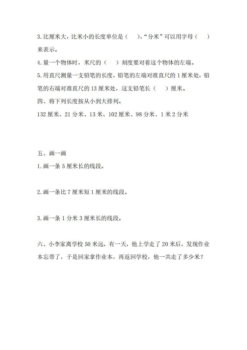
| 内容覆盖 | 📘 长度单位换算 📘 简单的加减法应用题 📘 两位数加减法竖式计算 📘 图形与方向基础判断 |
| 适用人群 | 👉 二年级下学期学生 👉 家长辅导孩子作业 👉 一线数学教师教学参考 👉 假期预习复习必备资料 |
| 🚀【立即点击下载】二(下)冀教版数学第一单元测试卷.1|扫码一键保存,高效备考抢先一步!错过再无! | |


——预览已结束,还剩1页未读——
当前资源可在小程序中免费下载
开通会员后可免广告无限制下载
全站无水印高清完整文档
无需登录,小程序内可免费下载全站资源
选择适合您的网盘下载方式
© 版权声明
文章版权归作者所有,未经允许请勿转载。
THE END













