| 一键快速保存,四下语文期中复习:八大高频考点归纳,精准提分不迷路!速领内部归纳资料,复习效率直飙升,错过等一年! | |
|---|---|
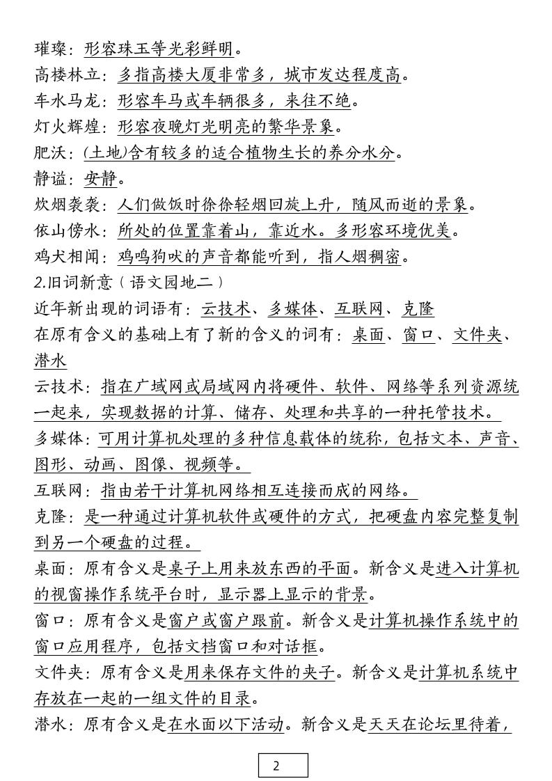
| 四下语文期中复习:八大高频考点归纳(可一键下载打印) | |
| 资源亮点 | ✅ 人教版四下语文期中必考八大考点完整梳理 ✅ 每考点配套【典型例题+答题模板】,即点即用 ✅ 高频易错字词专项整理,错不再犯 ✅ 支持一键下载PDF高清版,复习随时开启 |
| 内容结构 | 📘 1.多音字与形近字辨析 📘 2.近反义词应用陷阱 📘 3.修辞手法判断与解析 📘 4.日积月累必背篇目默写 📘 5.课内阅读理解高频题 📘 6.作文提分3大主题思路 📘 7.标点符号+病句修改速记口诀 📘 8.古诗+文言文重点实虚词汇总 |
| 💡【期中冲刺必备】一键下载高清版,考点全掌握,考试稳拿高分!限时免费领取中… | |


——预览已结束,还剩15页未读——
当前资源可在小程序中免费下载
开通会员后可免广告无限制下载
全站无水印高清完整文档
无需登录,小程序内可免费下载全站资源
选择适合您的网盘下载方式
© 版权声明
文章版权归作者所有,未经允许请勿转载。
THE END












