| ✨一键保存,四下数学每日小纸条(期末)!高清完整版知识点速记卡,扫码即下!覆盖全册重难点,公式+易错题汇总,突击复习效率翻倍,小学生精准提分神器,错过再无!立即点击快速下载,高分轻松拿下! | |
|---|---|
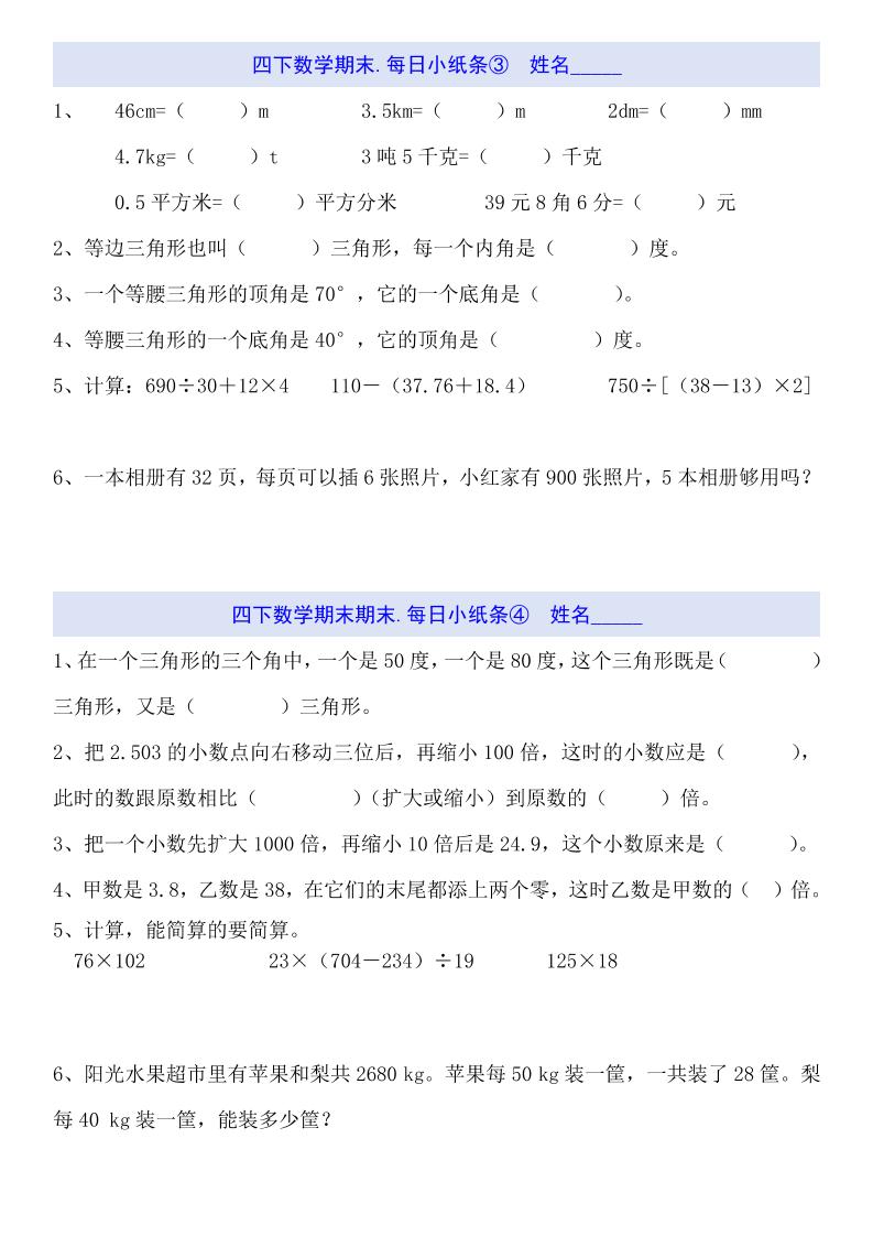
| 四下数学每日小纸条(期末) — 期末冲刺必背公式+典型例题 | |
| 资源亮点 | ✅ 每日精炼小纸条,知识点高度浓缩,一目了然记忆核心! ✅ 全四年级数学期末专题归纳,含计算、应用题、几何专项 ✅ 配套高清图解+公式口诀,扫码保存随时翻阅 ✅ 专为期末冲刺设计,快速下载打印,考前突击超高效! |
| 内容结构 | 📘 数与代数:四则运算简算+鸡兔同笼模型 📘 图形与几何:三角形分类+平行垂直判断 📘 统计与概率:平均数复式统计表解读 📘 综合易错题:陷阱题+错点避坑指南 |
| 🚀限时免费领取!点击下方一键下载,让孩子每天进步一点点,期末稳拿高分! | |


——预览已结束,还剩17页未读——
当前资源可在小程序中免费下载
开通会员后可免广告无限制下载
全站无水印高清完整文档
无需登录,小程序内可免费下载全站资源
选择适合您的网盘下载方式
© 版权声明
文章版权归作者所有,未经允许请勿转载。
THE END













