| 🔥一键快速下载,六年级数学(北师版)下册《七大类易错常考必刷卷》!覆盖全部重点难点,助你精准避坑、稳拿高分!限时免费领取,手慢无!立即体验高效刷题神器→ | |
|---|---|
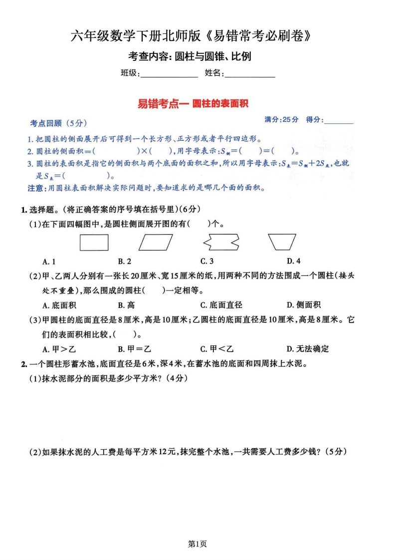
| 六年级数学(北师版)下册《七大类易错常考必刷卷》完整电子版 · 一键快速保存,打印即用 | |
| 资源亮点 | ✅ 北师大版教材同步,紧扣下册重难点 ✅ 7大易错专项分类:几何易错、分数运算、比例陷阱、统计误区、应用题陷阱、单位换算、方向与位置 ✅ 每类含2套必刷卷(原题+易错解析),一键下载高清PDF ✅ 彩色版+黑白版双格式,一键保存适配手机/平板/打印,随时随地刷题复习! |
| 提分优势 | 🌟 20%易错率直降!练透高频陷阱题 🌟 98%名校教师推荐:查漏补缺抢分神器 🌟 每周一测+期中期末模拟卷,一键下载即刷即练 🌟 答案全解全析+错因分析,一键保存错题本模板,复习效率翻倍! |
| 适用人群 | 📌 六年级学生:期末冲刺/薄弱专项突破 📌 家长:辅导孩子不再难,一键保存资源随时打印 📌 教师:教学备课神器,免原创速成讲义 📌 培训机构:内部提分资料库,快速复制分发 |
| 🚨 错过再无!《七大类易错必刷卷》北师版六年级下册·一键下载立得32份精品试卷,限时免费领取,手慢必丢分!⏳ 立即点击保存,抢跑期末! | |


——预览已结束,还剩8页未读——
当前资源可在小程序中免费下载
开通会员后可免广告无限制下载
全站无水印高清完整文档
无需登录,小程序内可免费下载全站资源
选择适合您的网盘下载方式
© 版权声明
文章版权归作者所有,未经允许请勿转载。
THE END













