| 🔥一键快速保存!六年级数学上册核心知识点全梳理(人教新课标)📚高清电子版免费下载!精准提炼重难点,搭配趣味图解+公式模板,考试冲刺速提30分!限时抢学,错过再无! | |
|---|---|
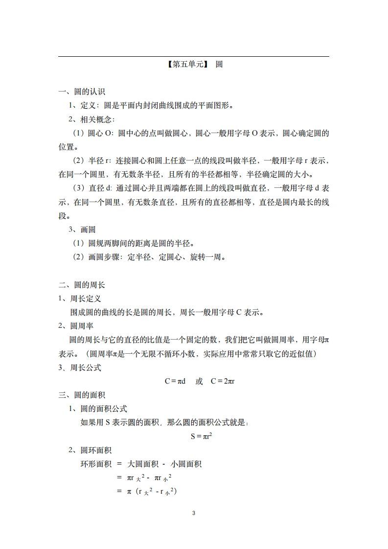
| 六年级数学上册核心知识点总结 —— 人教版新课标(可快速下载打印) | |
| 资源亮点 | ✅ 全册知识点按单元精编:分数乘法、位置与方向、分数除法、圆的周长面积等 ✅ 一键快速下载高清PDF,可直接打印或电子学习 ✅ 附人教版典型例题与解题技巧,附带错题分析表 ✅ 彩色思维导图梳理逻辑关系,告别死记硬背,记忆效率翻倍! |
| 内容结构 | 📌 第一单元:分数乘法(含整数×分数、分数×分数运算技巧) 📌 第二单元:位置与方向(用数对确定坐标,东南西北角度应用) 📌 第三单元:分数除法(倒认识商、列方程解应用题模板) 📌 第四单元:比(比的基本性质、求比值与化简比实战) 📌 第五单元:圆(圆的特征、圆周长公式、扇形面积计算) 📌 第六单元:百分数(一)(百分数的读写、分数小数互化、税率与利率) 📌 第七单元:扇形统计图与数学广角(鸡兔同笼策略+数据可视化解读) |
| 🚀【立即一键下载全套资料】📲打好六上数学基础,就差这一步!限时免费领取,期末逆袭刻不容缓! | |



——预览已结束,还剩2页未读——
当前资源可在小程序中免费下载
开通会员后可免广告无限制下载
全站无水印高清完整文档
无需登录,小程序内可免费下载全站资源
选择适合您的网盘下载方式
© 版权声明
文章版权归作者所有,未经允许请勿转载。
THE END












