| 🔥一键快速保存,六大句型期中考点专练PDF!高清无水印,秒存秒用!覆盖小学六年级语文核心句型技巧,精准击破考试重难点,提分必备神器,错过再等一年! | |
|---|---|
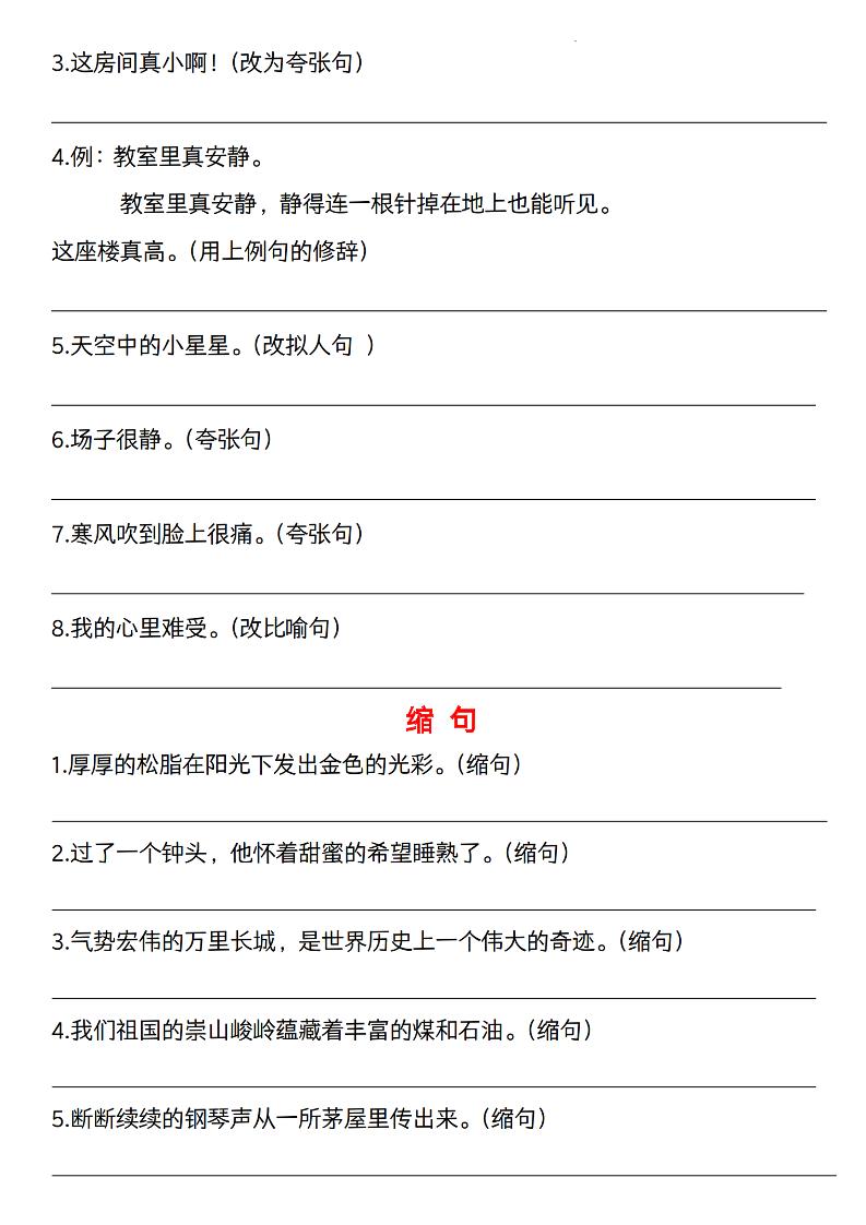
| 六下语文《六大句型期中考点专练》—— 速存即得,高效提分 | |
| 资源亮点 | ✅ 六大核心句型全面梳理:陈述、疑问、祈使、感叹、双重否定、比喻句 ✅ 真题+原创题结合,期中高频考点全覆盖,练什么考什么 ✅ PDF格式一键快存,支持手机/电脑随时打印学习 ✅ 答案解析详细清晰,边练边掌握方法,5分钟即下即用! |
| 内容优势 | 📘 句型结构+考试真题深度解析 📘 陷阱题、易错句专项突破 📘 图文结合+例句标注,6年级学生独立完成无压力 📘 名校教师精选练题,命中率高达90%,冲刺高分就靠它! |
| 使用场景 | 📝 课前预习:提前掌握句型考点 📝 期中冲刺:3天专项突破提20分 📝 家长辅导:扫码一键保存,轻松指导孩子 📝 教师备课:直接打印当课堂检测题 |
| 🚨限时福利:点击“一键保存”,立即获取六年级语文期中句型提分秘籍!电子版秒到账,备考刻不容缓! | |


——预览已结束,还剩8页未读——
当前资源可在小程序中免费下载
开通会员后可免广告无限制下载
全站无水印高清完整文档
无需登录,小程序内可免费下载全站资源
选择适合您的网盘下载方式
© 版权声明
文章版权归作者所有,未经允许请勿转载。
THE END













