| 🔥一键快速保存!六下数学圆柱和圆锥知识考点全梳理!精准覆盖重难点,附公式推导+典型例题解析,突击提分必备神器,点击立即下载掌握高分技巧! | |
|---|---|
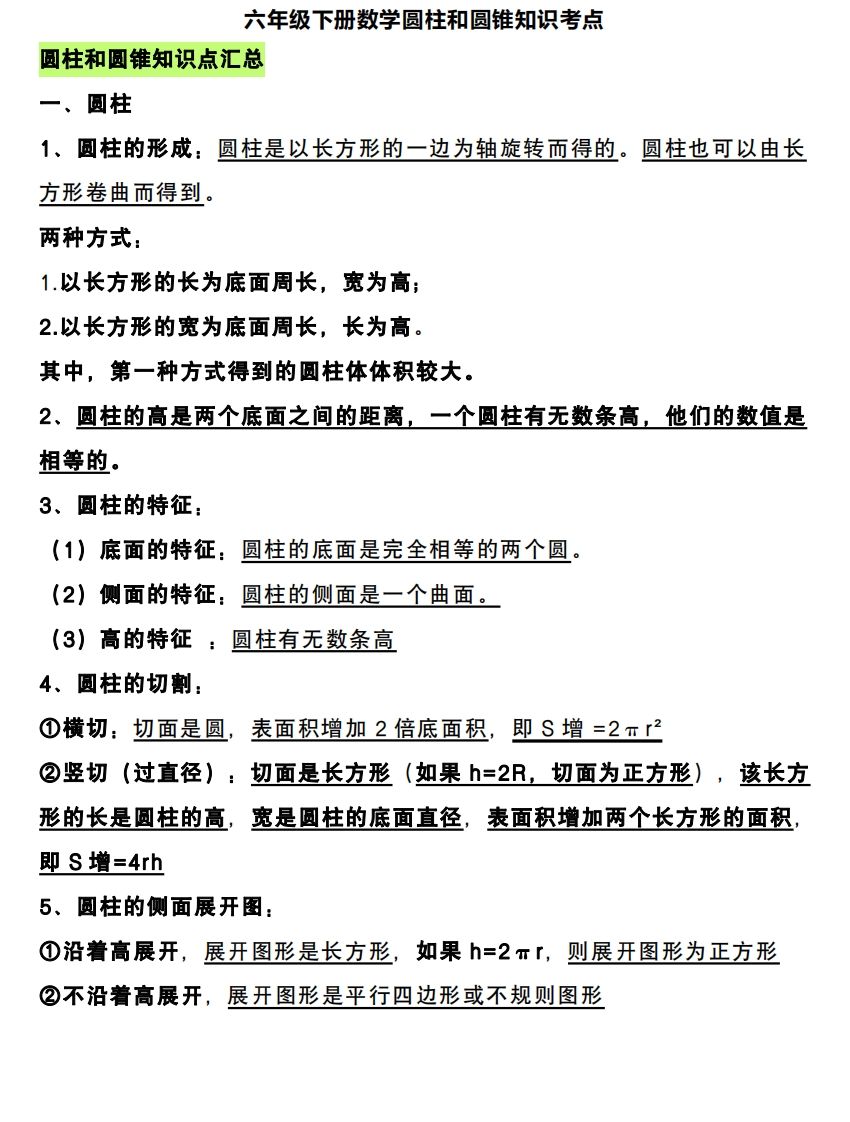
| 六下数学圆柱和圆锥知识考点(清晰版) | |
| 资源亮点 | ✅ 完整覆盖六年级下册圆柱与圆锥核心考点 ✅ 一图详解表面积、体积、容积公式推导过程 ✅ 典型例题+易错点归纳,举一反三快速掌握 ✅ 一键下载高清PDF版,支持打印随时复习! |
| 内容结构 | 📌 圆柱三要素与展开图 📌 圆锥特征与高线测量 📌 侧面积、表面积精讲 📌 体积公式推导与计算(含等底等高、排水法) 📌 容积与实际应用问题 📌 3类压轴题专项训练(含解析) |
| 🚀限时免费下载!六年级数学几何冲刺秘籍——圆柱圆锥必考考点全突破,一键保存考前无忧! | |


——预览已结束,还剩2页未读——
当前资源可在小程序中免费下载
开通会员后可免广告无限制下载
全站无水印高清完整文档
无需登录,小程序内可免费下载全站资源
选择适合您的网盘下载方式
© 版权声明
文章版权归作者所有,未经允许请勿转载。
THE END












