| 一键快速下载,青岛63版数学六年级下册第一单元《欢乐农家游——百分数(二)》单元测试卷,全题精炼解析+答案详解,高效提分速查!错过再无,快收藏速拿冲刺满分! | |
|---|---|
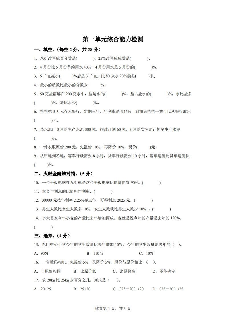
| 青岛63版数学六年级下册第一单元《欢乐农家游——百分数(二)》单元测试卷(含答案解析) | |
| 资源亮点 | ✅ 紧扣青岛63版教材,精准对应第一单元教学目标! ✅ 真题强化训练+变式拓展,提升百分数应用能力! ✅ 一键快速下载PDF高清版,支持电脑/手机随时打印保存! ✅ 名校教师精心命制,难度梯度合理,适合单元检测与复习冲刺! |
| 内容结构 | 🔹 选择题:百分数与小数、分数互化基础巩固 🔹 计算题:税率、利率、折扣实际问题专项突破 🔹 应用题:农家游场景命题,生活数学灵活运用 🔹 综合探究:百分数变化率与百分率对比分析 🔹 附加:完整答案+易错点标注,扫码即可一键保存解析! |
| 🚀 限时免费下载!助孩子赢在农家游百分数应用起跑线——点击保存,一键获取冲刺高分试卷! | |


——预览已结束,还剩12页未读——
当前资源可在小程序中免费下载
开通会员后可免广告无限制下载
全站无水印高清完整文档
无需登录,小程序内可免费下载全站资源
选择适合您的网盘下载方式
© 版权声明
文章版权归作者所有,未经允许请勿转载。
THE END













