| 🔥一键快速保存,全套西师大版数学四年级上册第一单元《万以上数的认识》单元测试卷(B卷)高清无水印下载!高清打印版+答案详解同步获取,助你考试冲刺高效提分,错过再无!点击立即下载,轻松掌握万以上数读写与运算技巧! | |
|---|---|
| 西师大版数学四年级上册第一单元《万以上数的认识》单元测试卷(B卷) — 名校名师精编,精准对标教学考点 | |
| 资源亮点 | ✅ 完整版B卷单元测试,题型紧扣西师大最新教材 ✅ 万以上数读法写法、大小比较、近似数、计算综合训练 ✅ 高清可打印PDF版,一键下载直接保存至手机/电脑 ✅ 含答案详解与评分标准,便于自测与教师批改 |
| 核心优势 | 📘 全面覆盖“大数的认识”重难点,强化数感训练 📘 10大常考题型分类训练,梯度设计,适合培优补差 📘 扫码一键获取高清原卷,支持离线随时打印练习 📘 名校教研团队命题,85%重点校考试题来源,备考更有据 |
| 适用人群 | 👉 四年级学生:课前预习、课后巩固、考试冲刺全能帮手 👉 家长:辅导孩子万以上数认知作业,零基础轻松上手 👉 教师:可作为随堂检测或阶段性测评卷直接使用 |
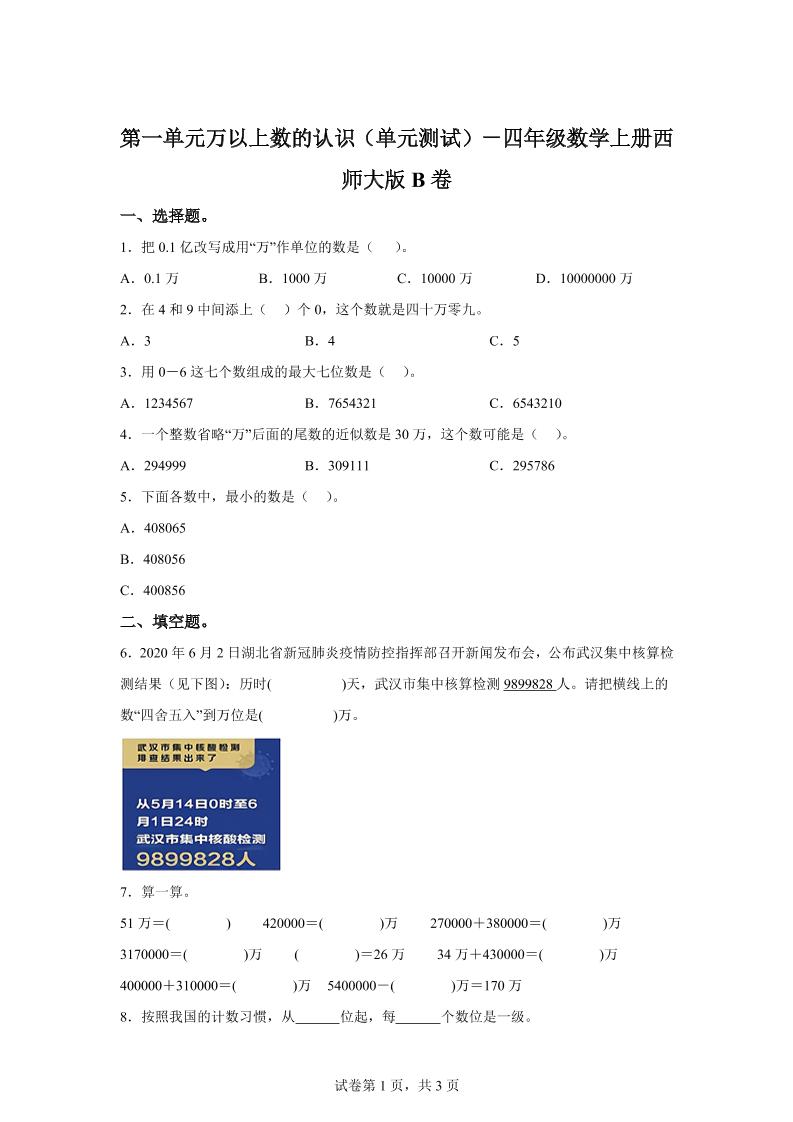
| 🚀限时福利:点击「一键下载」立即保存完整B卷+答案详解!助你快速突破万以上数难关,高分轻松到手! | |


——预览已结束,还剩7页未读——
当前资源可在小程序中免费下载
开通会员后可免广告无限制下载
全站无水印高清完整文档
无需登录,小程序内可免费下载全站资源
选择适合您的网盘下载方式
© 版权声明
文章版权归作者所有,未经允许请勿转载。
THE END

![七年级上册作文-[第五单元]我爱我家-我爱我家中考作文(通用30篇)-教学网](https://xueke-img.jiaoxuewang.cn/img/ieaM6a76kV4Ac7es6lSmMFvAGgMN5v.jpg)











