| 🔥一键快速保存,苏教六年级数学下册期末测试①卷及答案全解析!高清试题+详细答案解析同步到手,备考冲刺极速获取,错过再无!立即点击下载高效复习神器⬇️ | |
|---|---|
| 苏教六年级数学下册期末测试①卷及答案(完整版)——限时点击一键下载 | |
| 资源亮点 | ✅ 最新苏教版六年级下册期末真题①卷,原卷高清呈现 ✅ 专业老师逐题精编答案详解,思路清晰零误差 ✅ PDF可打印版+Word可编辑版,双格式一键保存 ✅ 涵盖重点难点:几何计算、应用题建模、分数百分数综合 |
| 核心优势 | 💡【精准对标期末】按真实考场命题结构排版,练真题更高效 💡【错题深度解析】每题附错因分析与易错点预警,防踩坑再提20分 💡【打印即用】A4排版优化,方便家长老师试卷批改 💡【手机一键保存】无需注册,支持高速下载至本地,复习随取随用 |
| 适用人群 | 👩🏫 六年级学生期末冲刺复习 👩🏫 数学教师备课参考压轴卷 👩🏫 家长辅导六年级下学期数学 👩🏫 培训机构批量打印提分资料 |
| 🚨今日限量领取!苏教六年级数学下册期末①卷+答案,扫码或点击立即一键保存,错过本区再无原卷精编解析! | |


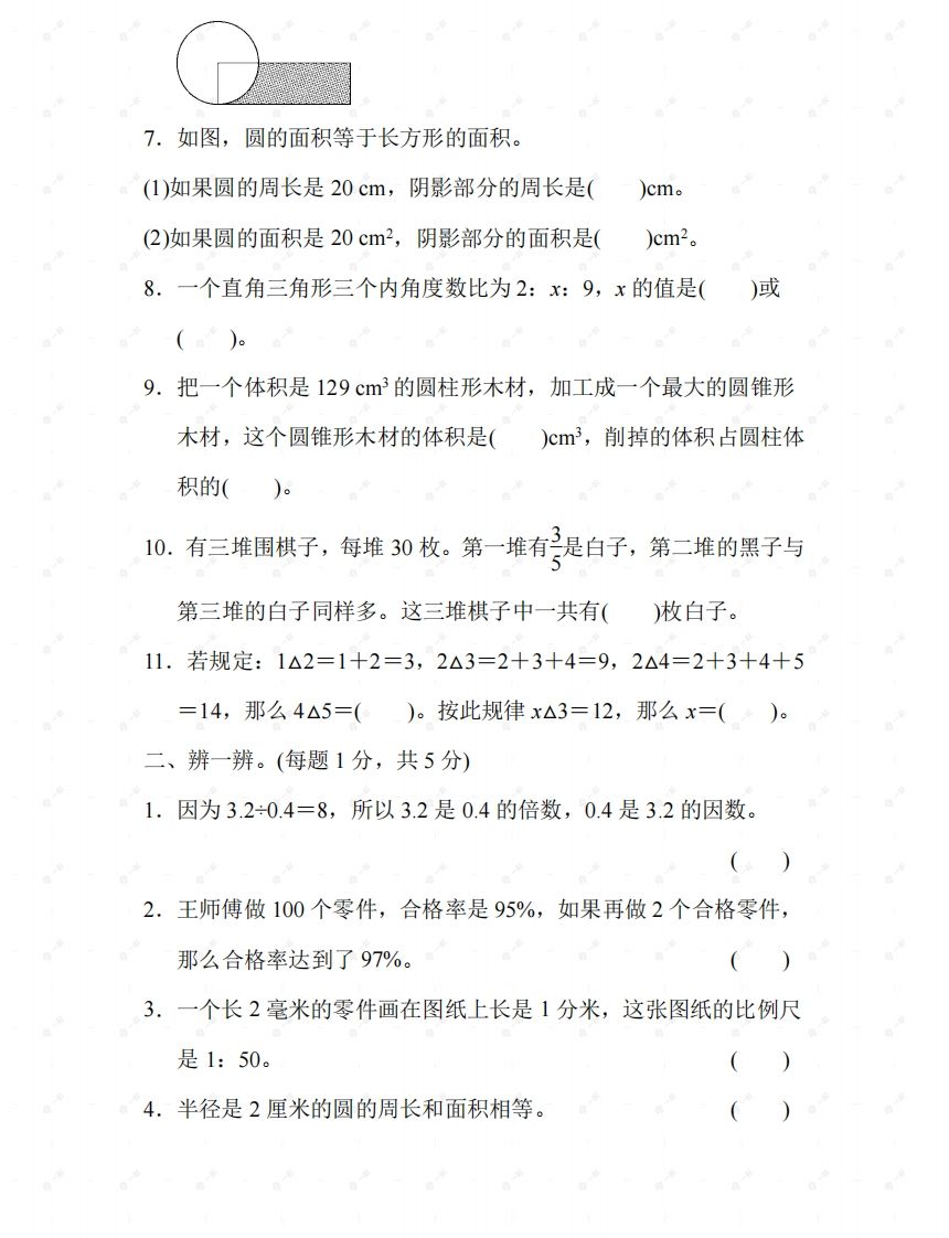
——预览已结束,还剩10页未读——
当前资源可在小程序中免费下载
开通会员后可免广告无限制下载
全站无水印高清完整文档
无需登录,小程序内可免费下载全站资源
选择适合您的网盘下载方式
© 版权声明
文章版权归作者所有,未经允许请勿转载。
THE END













