| 🔥小升初语文病句辨析一键下载!🔥完整易错题库+专项训练PDF!✅快速保存,✅秒解语法误区,✅实战提分必备!错过再无,快抢这份冲分资料! | |
|---|---|
| 小升初语文病句辨析一(专项突破+答案详解)— 立即点击一键下载,掌握病句修改技巧! | |
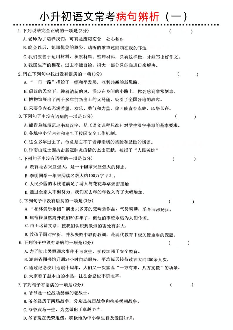
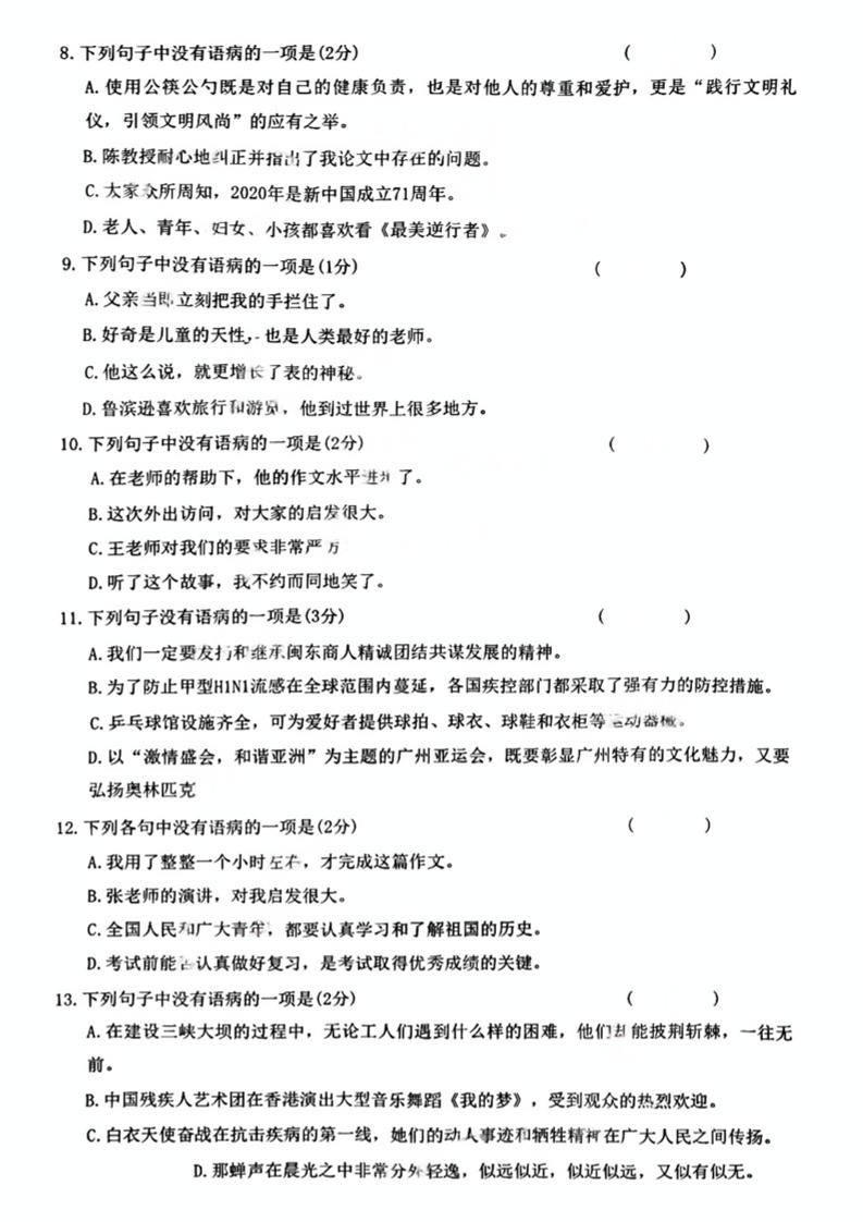
| 核心优势 | ✅ 40道典型病句修改题精编汇总,覆盖“搭配不当”“成分残缺”“前后矛盾”等高频错点! ✅ 配套详细解析视频链接(扫码即看),强化理解更高效! ✅ PDF格式一键保存至手机/电脑,离线学习无压力! ✅ 名校教师原创整理,精准对应小升初考点,备考更靠谱! |
| 内容速览 | 📘 第1类:成分残缺或赘余(占题量40%) 📘 第2类:搭配不当(动词与宾语、主语与补语错配) 📘 第3类:语序混乱(修饰语错位、逻辑颠倒) 📘 第4类:前后矛盾(自相说法、时态冲突) 📘 附【易混辨析表】+【修改符号图解】,快速自查纠错! |
| 🚨限时免费领取!点击“立即下载”秒存病句专项,冲刺小升初语文高分!🚨 | |


——预览已结束,还剩10页未读——
当前资源可在小程序中免费下载
开通会员后可免广告无限制下载
全站无水印高清完整文档
无需登录,小程序内可免费下载全站资源
选择适合您的网盘下载方式
© 版权声明
文章版权归作者所有,未经允许请勿转载。
THE END













