| 🔥小升初数学易错题全收录!一键保存+快速下载,立即获取精编答案解析,避开考试陷阱,冲刺满分必看!限时免费领取,提分神器就在手! | |
|---|---|
| 一键快速下载,小升初数学易错题精讲与答案解析(附高频错题陷阱分析) | |
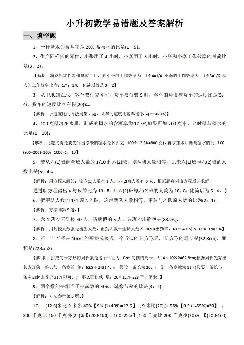
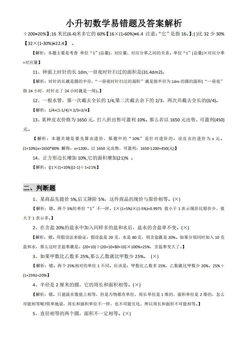
| 资源亮点 | ✅ 精选200+小升初数学易错题,涵盖计算、应用题、单位换算等高频失分点 ✅ 配套详细答案解析,每题标注“陷阱提示”与解题技巧 ✅ 一键下载PDF版+原卷打印版,离线复习更方便 ✅ 名校名师精编整理,2025届小升初冲刺必备 |
| 核心优势 | 📌 错题归类整理:按“几何失误”“分数运算误区”“行程问题混淆”等8大类别划分 📌 答案逐项解析:每一步标注易错环节,一键保存电子版随时查阅 📌 附赠避坑指南:总结10大“看似会其实错”套路,助孩子少扣冤枉分 📌 考试真题比对:精选近年重点中学分班题对照,练真题防盲区 |
| 🚀限时福利:点击“快速下载”获取完整版易错题库+答案解析包,精准攻克薄弱环节,从90分到98分一步到位! | |


——预览已结束,还剩3页未读——
当前资源可在小程序中免费下载
开通会员后可免广告无限制下载
全站无水印高清完整文档
无需登录,小程序内可免费下载全站资源
选择适合您的网盘下载方式
© 版权声明
文章版权归作者所有,未经允许请勿转载。
THE END












