| 🔥一键快速保存,四年级数学下册第八讲:三角形、平行四边形和梯形(图形计数)高清完整版!内含思维导图+专项练习题+视频讲解链接,知识点全图解,下载即学,让孩子轻松掌握图形计数技巧,家长辅导必备神器!限时免费获取! | |
|---|---|
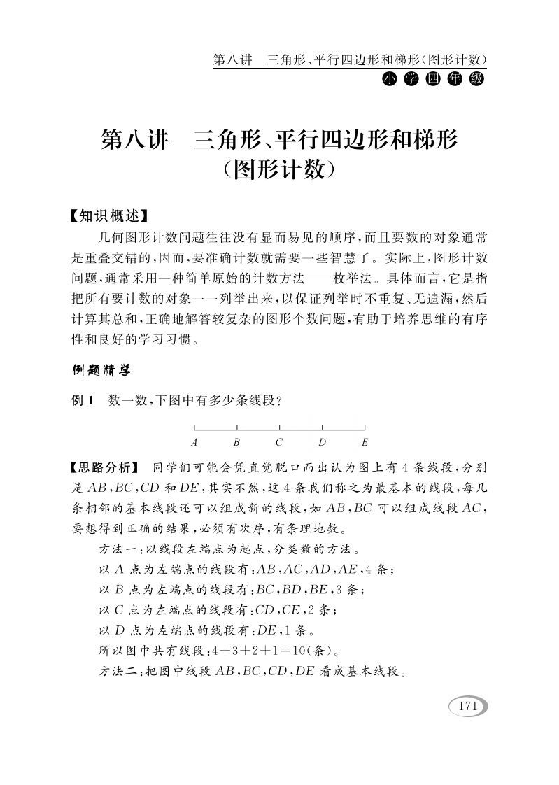
| 四年级数学下册第八讲:三角形、平行四边形和梯形(图形计数) —— 思维导图+精讲笔记+习题精练(可一键下载打印) | |
| 资源亮点 | ✅ 图形计数专项突破:三角形数、平行四边形数、梯形组合系统归纳 ✅ 配套高清思维导图:形象直观,一目了然理解几何结构 ✅ 同步视频讲解链接:扫码观看,动画演示更易懂 ✅ 课后精选练习题+答案详解:巩固强化,检验学习成果 ✅ PDF可一键下载打印:家长教师随时使用,支持离线学习! |
| 内容结构 | 📌 第1节:三角形的个数快速计算方法 📌 第2节:平行四边形与梯形的组合图形计数技巧 📌 第3节:复杂图形拆分策略与经典例题解析 📌 第4节:易错题专项训练+陷阱规避指南 |
| 🚀【小学数学提分关键】图形计数不再丢分!点击一键下载,获取全套学习资料,让孩子突破几何难关! | |



——预览已结束,还剩5页未读——
当前资源可在小程序中免费下载
开通会员后可免广告无限制下载
全站无水印高清完整文档
无需登录,小程序内可免费下载全站资源
选择适合您的网盘下载方式
© 版权声明
文章版权归作者所有,未经允许请勿转载。
THE END













