| 一键快速保存,三年级数学上册核心知识点总结(人教版)!高清图文解析,秒懂重难点,期末冲刺必备神器,点击立即免费下载掌握提分关键! | |
|---|---|
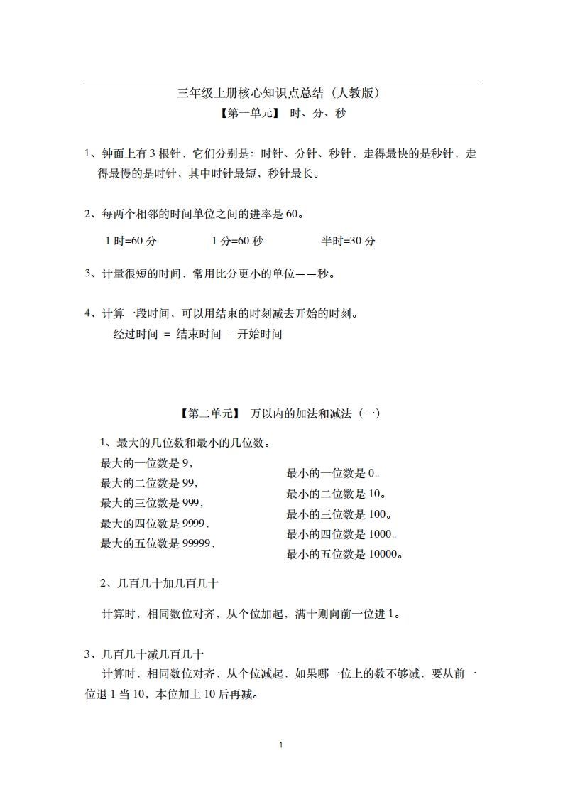
| 三年级数学上册-核心知识点总结(人教版) | |
| 资源亮点 | ✅ 人教版全册同步精炼,核心公式与概念一网打尽! ✅ 每单元知识点表格化+思维导图梳理,一目了然好记忆! ✅ 含典型例题与解题技巧,课后复习+考前冲刺双效合一! ✅ 支持一键下载高清PDF版,随时随地打印学习! |
| 内容覆盖 | 第1单元:时、分、秒——时间计算与换算技巧 第2单元:万以内的加法和减法——竖式计算与验算方法 第3单元:测量——长度、重量单位换算与估算 第4单元:倍的认识——数量关系图解与应用题突破 第5-7单元:多位数乘一位数、长方形与正方形、分数的初步认识——思维图示+易错点预警 第8单元:数学广角——集合:图解重叠问题,逻辑思维启蒙 |
| 📥 点击即一键免费下载完整版,助孩子期末稳拿满分!家长教师速存备用,限时抢鲜获取✅ | |



——预览已结束,还剩3页未读——
当前资源可在小程序中免费下载
开通会员后可免广告无限制下载
全站无水印高清完整文档
无需登录,小程序内可免费下载全站资源
选择适合您的网盘下载方式
© 版权声明
文章版权归作者所有,未经允许请勿转载。
THE END













