| ✨一键保存,三年级下册数学期末面积单位专项小纸条!精准提炼重点公式,秒懂平方厘米、平方分米、平方米转换技巧,扫码快速下载,拿高分就这么轻松!限时抢跑提分必备神器! | |
|---|---|
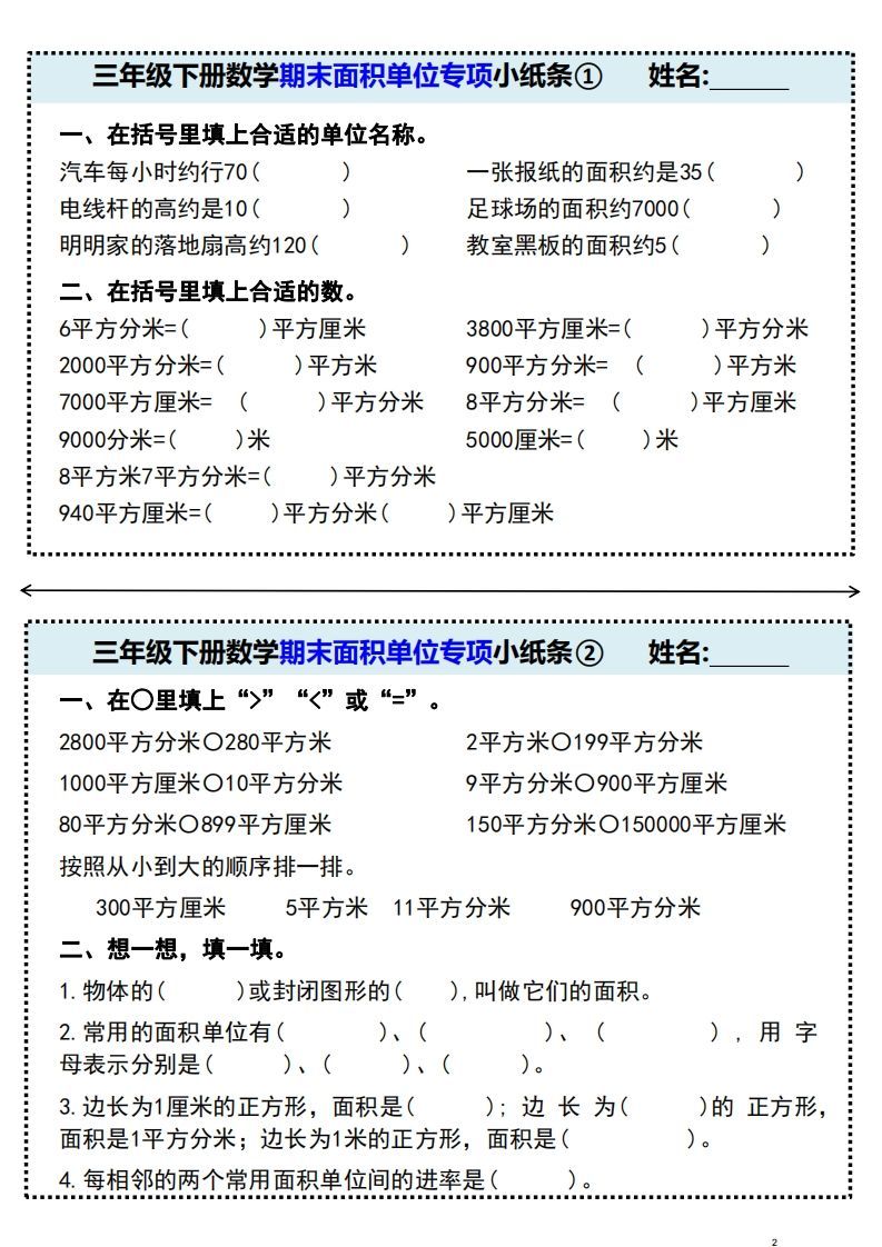
| 三年级下册数学期末面积单位专项小纸条(可打印版) | |
| 核心亮点 | ✅ 精准归纳面积单位换算公式:1m²=100dm²=10000cm² ✅ 精选典型例题+易错点警示,边记边练更牢固 ✅ 手写风排版设计,清晰直观像小笔记,方便孩子快速记忆 ✅ 支持一键保存高清PDF,扫码即下,离线复习超便捷! |
| 专项突破 | 🔹 常见单位填空题训练 🔹 图形面积计算技巧口诀 🔹 实际生活应用题解析(田地面积、瓷砖铺贴等) 🔹 期末常考判断+选择速记清单 |
| 📥 点击「快速下载」保存电子版,期末冲刺高效又省心!家长老师速来领取,三年级数学高分不再难! | |



——预览已结束,还剩1页未读——
当前资源可在小程序中免费下载
开通会员后可免广告无限制下载
全站无水印高清完整文档
无需登录,小程序内可免费下载全站资源
选择适合您的网盘下载方式
© 版权声明
文章版权归作者所有,未经允许请勿转载。
THE END













