| 🔥三下北师大数学汇总重点,一键快速保存!完整版知识点梳理+真题解析,精准提分必备!立即点击下载,轻松掌握单元重难点,期末冲刺稳拿高分!错过再无! | |
|---|---|
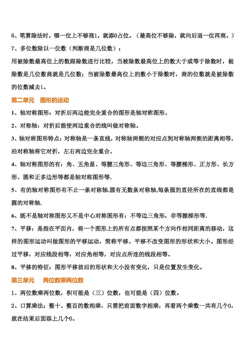
| 三下北师大数学汇总重点(全册精编精华) | |
| 📌资源亮点 | ✅ 北师大版三年级下册数学全册重点汇总 ✅ 每单元核心知识点表格化梳理,一目了然! ✅ 配套经典例题与易错题解析,掌握解题技巧 ✅ 支持一键快速下载与打印,复习备考高效便捷! |
| 🎯内容覆盖 | 📘 第一单元:位置与方向(一) 📘 第二单元:除数是一位数的除法 📘 第三单元:统计(数据收集与整理) 📘 第四单元:两位数乘两位数 📘 第五单元:面积 📘 第六单元:年、月、日 📘 第七单元:小数的初步认识 📘 第八单元:数学广角——搭配问题 📘 期末总复习:重难点突破+易错集锦 |
| 🚀高效使用 | ⏰ 每天10分钟,快速掌握重难点 💡 支持一键保存高清PDF,随时打印复习 🏫 教师备课神器 / 家长辅导助手 / 学生冲刺提分利器 🔒 真实课堂内部教研资料,非公开版本! |
| 📥立即一键下载三下北师大数学汇总重点,抢先锁定期末高分路线!限量免费获取中,错过再等一年! | |


——预览已结束,还剩4页未读——
当前资源可在小程序中免费下载
开通会员后可免广告无限制下载
全站无水印高清完整文档
无需登录,小程序内可免费下载全站资源
选择适合您的网盘下载方式
© 版权声明
文章版权归作者所有,未经允许请勿转载。
THE END













