| 🔥一键快速保存!人教版数学三年级下第六单元检测卷-2高清版PDF立即下载!精准查漏补缺,扫码秒存,期末冲刺必备神器! | |
|---|---|
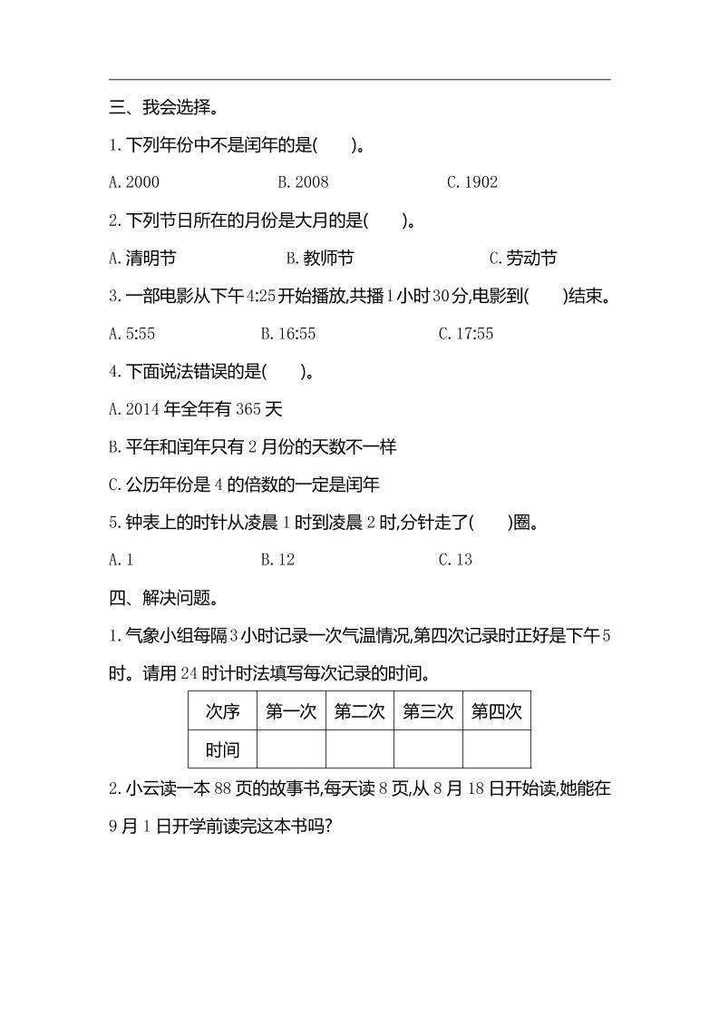
| 人教版数学三年级下册第六单元检测卷-2(含答案)可一键下载打印 | |
| 资源亮点 | ✅ 最新人教版配套练习,精准对应第六单元知识点! ✅ 含参考答案与详细解析,一键下载即用! ✅ 高清PDF排版,适合打印或电子设备查看 ✅ 扫码保存/下载极速完成,告别卡顿等待! |
| 内容结构 | 📘 计算题强化训练 📘 应用题思维拓展(面积、周长综合) 📘 图形识别与测量 📘 趣味数学附加题挑战 |
| 适用人群 | 👩🎓 三年级学生课后巩固 👩🏫 家长辅导作业神器 👩🎓 期末考前冲刺复习 👩🏫 教师课堂测评优选 |
| 🚀 限时免费下载!点击“保存”立即获取人教版三下第六单元检测卷-2,助力数学满分从这份卷子开始! | |


——预览已结束,还剩2页未读——
当前资源可在小程序中免费下载
开通会员后可免广告无限制下载
全站无水印高清完整文档
无需登录,小程序内可免费下载全站资源
选择适合您的网盘下载方式
© 版权声明
文章版权归作者所有,未经允许请勿转载。
THE END












