| 一键快速保存!七上生物全册知识点填空72题(含答案解析),高效复习零负担,错过再无!点击立即下载学霸专属生物提分神器! | |
|---|---|
| 七上生物全册知识点填空72题(带答案)— 快速下载,高效备考随查随用 | |
| 资源亮点 | ✅ 七年级生物全册知识点精准填空训练 ✅ 配套完整答案解析,秒对答案,自学无忧 ✅ 72题精炼核心考点,覆盖课本每一章 ✅ 支持一键保存,随时打印复习,备考效率翻倍! |
| 内容结构 | 🌱 细胞结构 → 分裂与分化 🌱 生物与环境 → 食物链与生态平衡 🌱 人体结构 → 营养与消化系统 🌱 遗传基础 → 性状遗传规律 📝 每章配套填空题+详细答案,一步到位巩固基础! |
| 适用人群 | 👉 七年级学生预习/复习必备 👉 教师课堂随堂检测资料 👉 家长辅导孩子的高效工具 👉 考前冲刺查漏补缺神器 |
| ⏰ 限时免费下载!一键保存七上生物填空72题+答案,期末冲刺就用它!错过再找难上千倍! | |



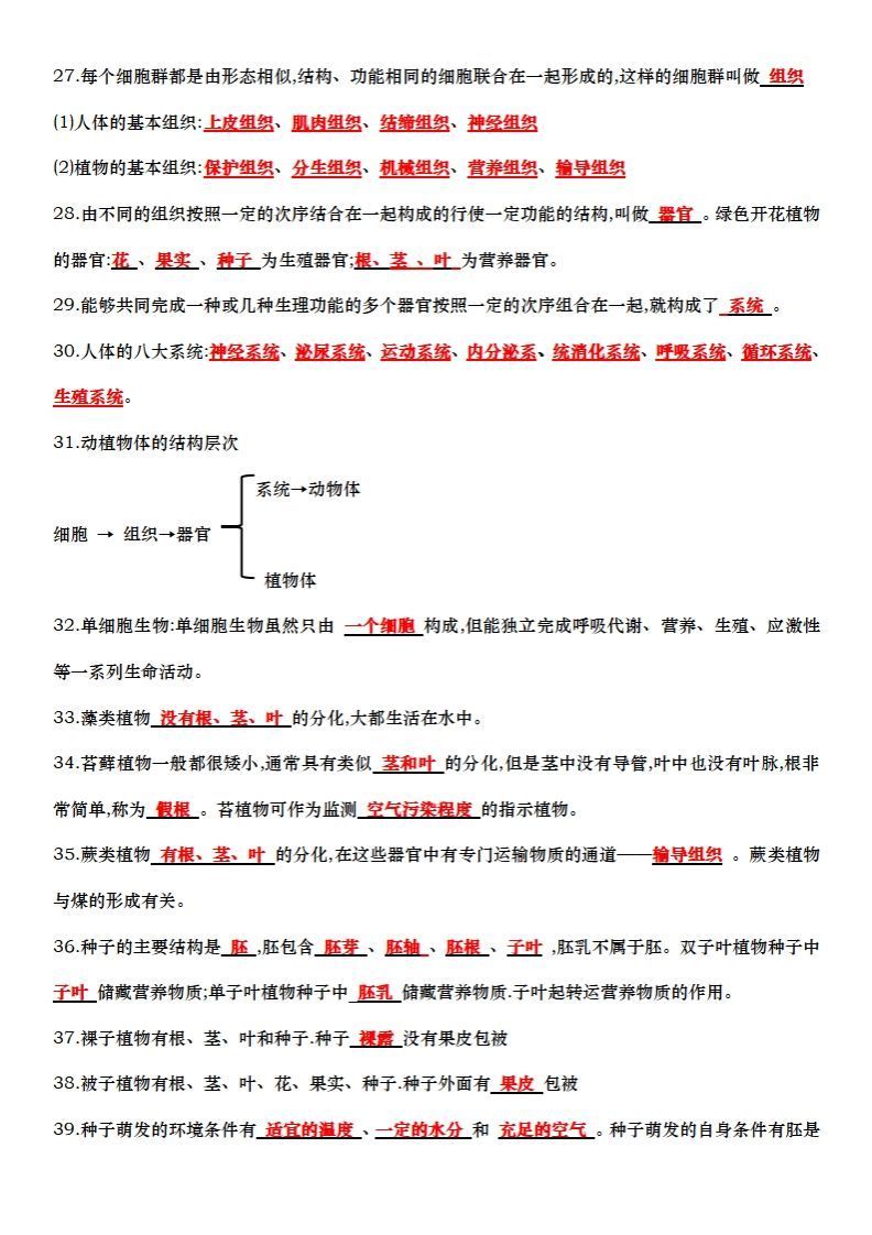
——预览已结束,还剩3页未读——
当前资源可在小程序中免费下载
开通会员后可免广告无限制下载
全站无水印高清完整文档
无需登录,小程序内可免费下载全站资源
选择适合您的网盘下载方式
© 版权声明
文章版权归作者所有,未经允许请勿转载。
THE END












