| 🔥一键快速保存,全面解析六下语文园地词句段!📚知识点详解+配套练习模板,秒速掌握语文重难点,备考冲刺必备神器,错过再无!点击立即下载,精学资源0门槛获取! | |
|---|---|
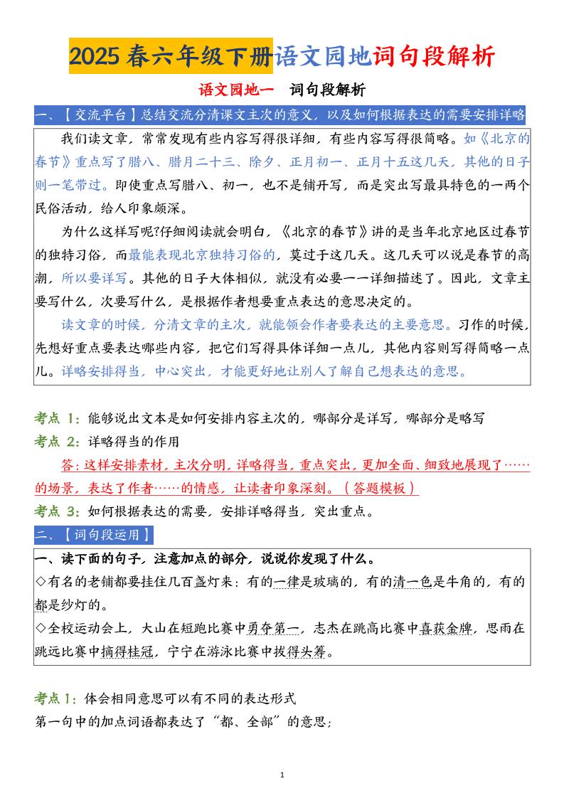
| 六年级下册语文园地词句段解析(高清版·可打印) | |
| 资源亮点 | ✅ 逐词逐句精解六下语文园地标点、修辞、词语运用难点 ✅ 配套优质例句与实战训练模板,一键保存随时复习 ✅ 教学名师系统梳理,词句段应用技巧一目了然 ✅ 支持高清PDF下载与打印,护眼排版高效学习 |
| 内容结构 | 📌 语文园地一:古诗词诵读解析+日积月累归类记忆 📌 语文园地二:句子排序技巧+仿写模板(附答案) 📌 语文园地三:传统节日文化+口语交际话术拆解 📌 语文园地四:写作素材积累+细节描写精讲 |
| 💡限时免费领取!六下语文园地词句段解析PDF一键下载 → 立即掌握高分表达秘诀! | |


——预览已结束,还剩17页未读——
当前资源可在小程序中免费下载
开通会员后可免广告无限制下载
全站无水印高清完整文档
无需登录,小程序内可免费下载全站资源
选择适合您的网盘下载方式
© 版权声明
文章版权归作者所有,未经允许请勿转载。
THE END













