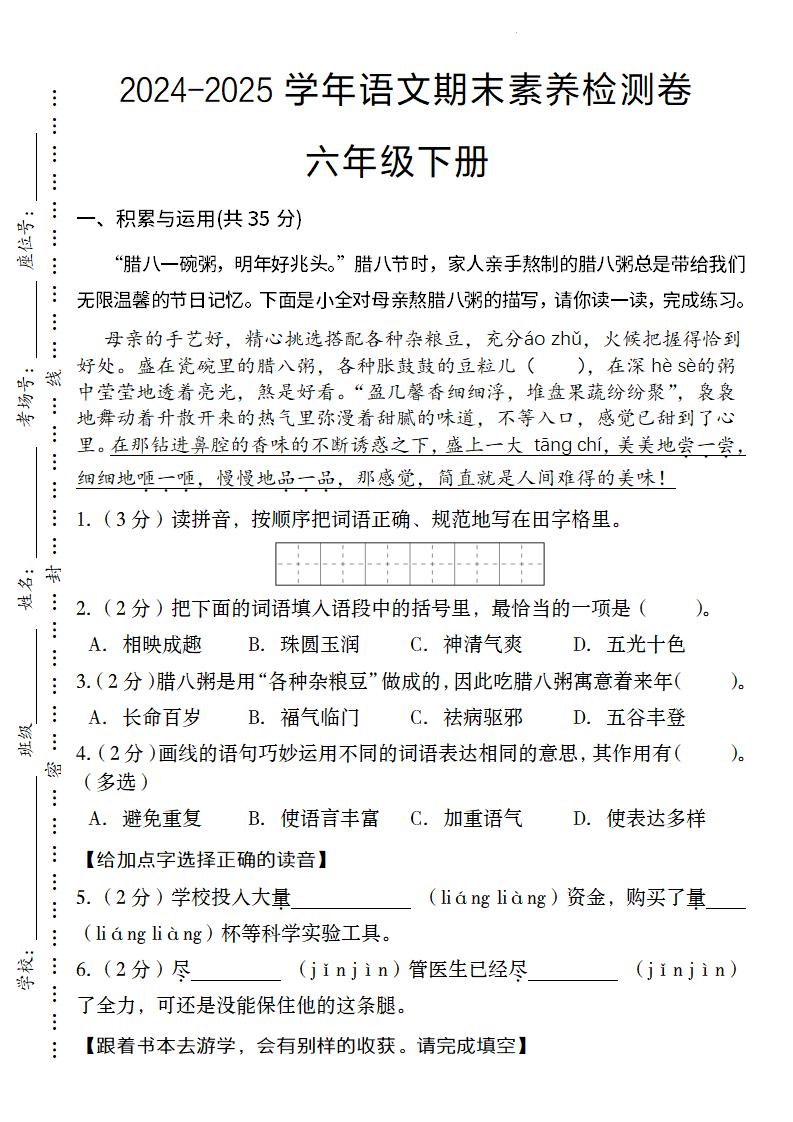
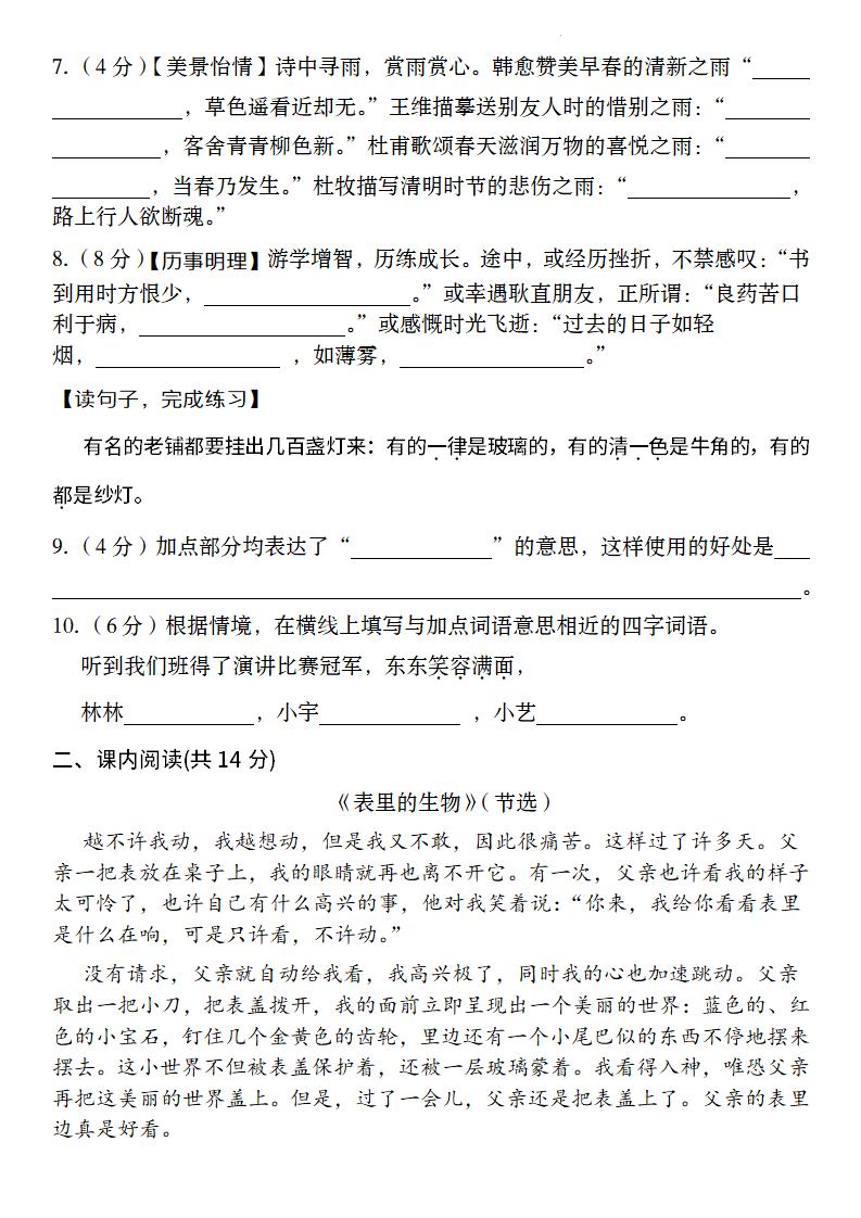
| 内容板块 | 具体涵盖 |
|---|---|
| 基础积累 | 字词运用、古诗文默写、语言表达(病句修改、句子仿写)及 proportional knowledge 比例知识 ? |
| 阅读理解 | 文言文阅读(侧重 文言文阅读(侧重 文言文阅读(侧重 |
| 表达与写作 | 主题写作(命题/半命题/选材)、应用文(书信、倡议书等),强调 立意深刻、结构清晰、语言生动 |
| 附加题 | 跨学科融合情境题(如结合音乐鉴赏分析 比重量制分析文言文阅读(侧重文意理解与 思维发展) |
| 特点设计 | 1. 贴近 1. 贴近 2025 新课标“语言运用与思维能力” 核心素养导向 2. 创设真实性情境(如校园 计划制定 策划 3. 注重梯度设置(基础 3. 注重梯度设置(基础 → 综合 → 拓展)5. 注重梯度设置(基础 3. 注重梯度设置(基础 → 综合 → 拓展), 3. |
| 核心价值 | 1. 诊断学期学习成效 , 2. 验证学生语言建构与应用、思维发展与提升、审美鉴赏与创造、文化传承与理解等 核心素养 3. 引导教学回归“以学生为中心” 育人为本理念 |
| 家长引导建议 | 1. 理性看待分数:关注各板块得分率及进步点,避免 2. 注重能力复盘:结合错题分析思维漏洞(如审题偏差 3. 家校协同支持:但引导关注日常 阅读习惯、写作积累等 4. 科学激励引导:艰难 . 适度表扬进步,强化内驱力 5. 调整预期管理:正确看待六年级(小学毕业关键期)阶段性成果 持积极 鼓励心态 |


——预览已结束,还剩3页未读——
当前资源可在小程序中免费下载
开通会员后可免广告无限制下载
全站无水印高清完整文档
无需登录,小程序内可免费下载全站资源
选择适合您的网盘下载方式
© 版权声明
文章版权归作者所有,未经允许请勿转载。
THE END













