【26页】25春5年级数学寒假作业
一键秒存26页高清电子版!2025春5年级数学寒假作业精炼出炉,涵盖计算+图形+思维训练,告别纸质繁琐,即刻高效下载寒假提分攻略! 【26页】2025春5年级数学寒假作业 — 精准巩固,提前领跑新学...
25春五年级数学【寒假天天练28天训练A+计划46页】
25春五年级数学【寒假天天练28天训练A+计划46页】一键极速保存,高清完整版PDF随时打印!每天一练稳步提升,46页精品好题助你开学即领跑,不容错过的寒假逆袭神器!立即点击一键保存,高效预习...
25春五年级数学【寒假天天练28天训练B+计划】
一键快速下载25春五年级数学【寒假天天练28天训练B+计划】,寒假逆袭就靠它!每日专项训练+思维拓展提升,打好数学基础不再难,限时免费领取,手慢无! 25春五年级数学【寒假天天练28天训练B+计...
25春五年级数学【寒假天天练28天训练C+计划】
一键保存25春五年级数学【寒假天天练28天训练C+计划】,极速下载每日精练,边玩边学轻松提分,假期逆袭就靠它!限时福利,速度领取! 25春五年级数学【寒假天天练28天训练C+计划】——每日一练...
25春五年级数学【寒假作业每日一练(共30天)】
一键快速保存,25春五年级数学寒假每日一练全涵盖!30天科学规划,边玩边学零负担,巩固基础冲刺高分,快点击领取让孩子寒假弯道超车! 25春五年级数学【寒假作业每日一练(共30天)】 资源亮点...
【10页】五年级数学下册北师版全册知识点归纳
一键保存高清版!五年级数学下册北师版全册知识点归纳仅需10页,精准提炼重难点,扫码即存随时复习,零基础也能快速掌握!点击立即下载学霸笔记! 【10页】五年级数学下册北师版全册知识点归纳...
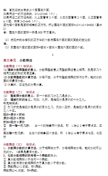
【16页】五年级数学下册人教版全册知识点归纳
一键保存,五年级数学下册人教版全册16页知识点归纳汇总!高清无水印PDF一键下载,课堂笔记复习备考神器,家长辅导孩子学习必备神器!立即点击获取高效学习资源! 【16页】五年级数学下册人教版...
2025春《重点必背公式概念汇总》(5下10页)
2025春《重点必背公式概念汇总》5年级下册10页精华!一键快速保存,限时高清下载!覆盖全册核心考点,精准提炼重点公式概念,复习效率直逼90%!学生逆袭神器、教师教学必备,错过再等一年!立即...
【12页】五年级数学下册苏教版全册知识点归纳
一键保存全册精华!五年级数学下册苏教版12页知识点归纳,快速下载高清完整版,期末冲刺复习效率翻倍!限时免费领取学霸笔记→ 【12页】五年级数学下册苏教版全册知识点归纳(高清可打印) 资源...
【26页】25学年5年级数学寒假作业每日一练
一键保存寒假学习节奏!26页25学年5年级数学每日一练PDF高清版,扫码即下,领先一步赢在开学!限时免费快存,手慢无! 【26页】25学年5年级数学寒假作业每日一练 -- 每日20分钟,稳扎稳打开挂新...










